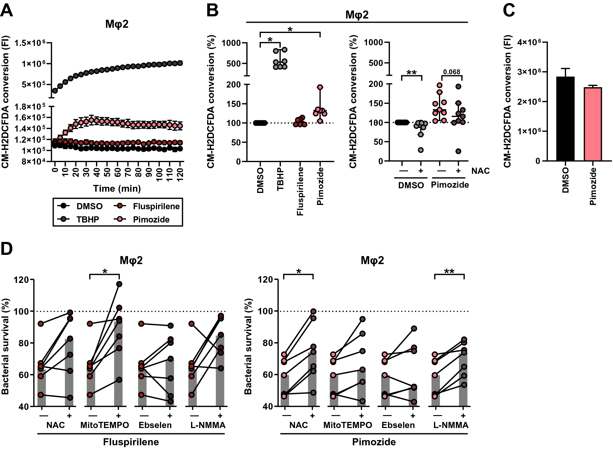
Figure 5

Pimozide induces ROS/RNS production and antioxidants impair bacterial killing by Pimozide as well as Fluspirilene. (A) Mφ2 were pulsed for 30 min with 5 µM of probe CM-H2DCFDA followed by exposure to 10 µM Fluspirilene or Pimozide, 50 µM TBHP as positive control, or DMSO at equal v/v. Production of reactive oxygen species (ROS) was monitored by measuring Fluorescence intensity (522 nm) over a time course of two hours. Each dot depicts the mean of 3 replicates of a representative donor (7 donors in total). (B) Mφ2 were pulsed for 30 min with 5 µM of probe CM-H2DCFDA followed by exposure to 10 µM Fluspirilene or Pimozide, 50 µM TBHP as positive control or DMSO at equal v/v for the duration of the experiment (left panel). Pimozide and DMSO were additionally combined with 5 mM of the antioxidant N-acetyl cysteine (NAC) (right panel). Each dot represents the area under the curve (AUC) of a single donor (7 donors in left panel and 9 donors in right panel) and depicts the mean of 3 to 6 replicates. Median with 95% confidence intervals are shown. Statistical significance was tested using a Wilcoxon matched-pairs signed rank test with post-hoc Benjamini–Hochberg correction (left panel) (* = q-value < 0.1) or Wilcoxon matched-pairs signed rank test (right panel) (** = p-value < 0.01). (C) Probe CM-H2DCFDA (5 µM) fluorescence measured in the presence of 10 µM of Pimozide or DMSO at equal v/v in the absence of cells. Bars display the mean ± standard deviation of 3 replicates and represent the fluorescence intensity measured after 60 min of incubation in one single experiment. Statistical significance was tested using an unpaired t test with Welch’s correction. (D) CFU assay of Mtb-infected Mφ2 and treated with 10 µM of Fluspirilene (left panel) or Pimozide (right panel) combined with anti-oxidants (5 mM of NAC, 10 µM of MitoTempo, 25 µM of Ebselen or 1 mM of L-NMMA) or DMSO at equal v/v for 24 h. Each dot represents a single donor (7 donors in total) and depicts the mean of 3 to 6 replicates. Dotted lines indicate DMSO set at 100% with median indicated by gray bars. Statistical significance was tested using a RM one-way ANOVA with Dunnett’s multiple comparison test (* = p-value < 0.05).