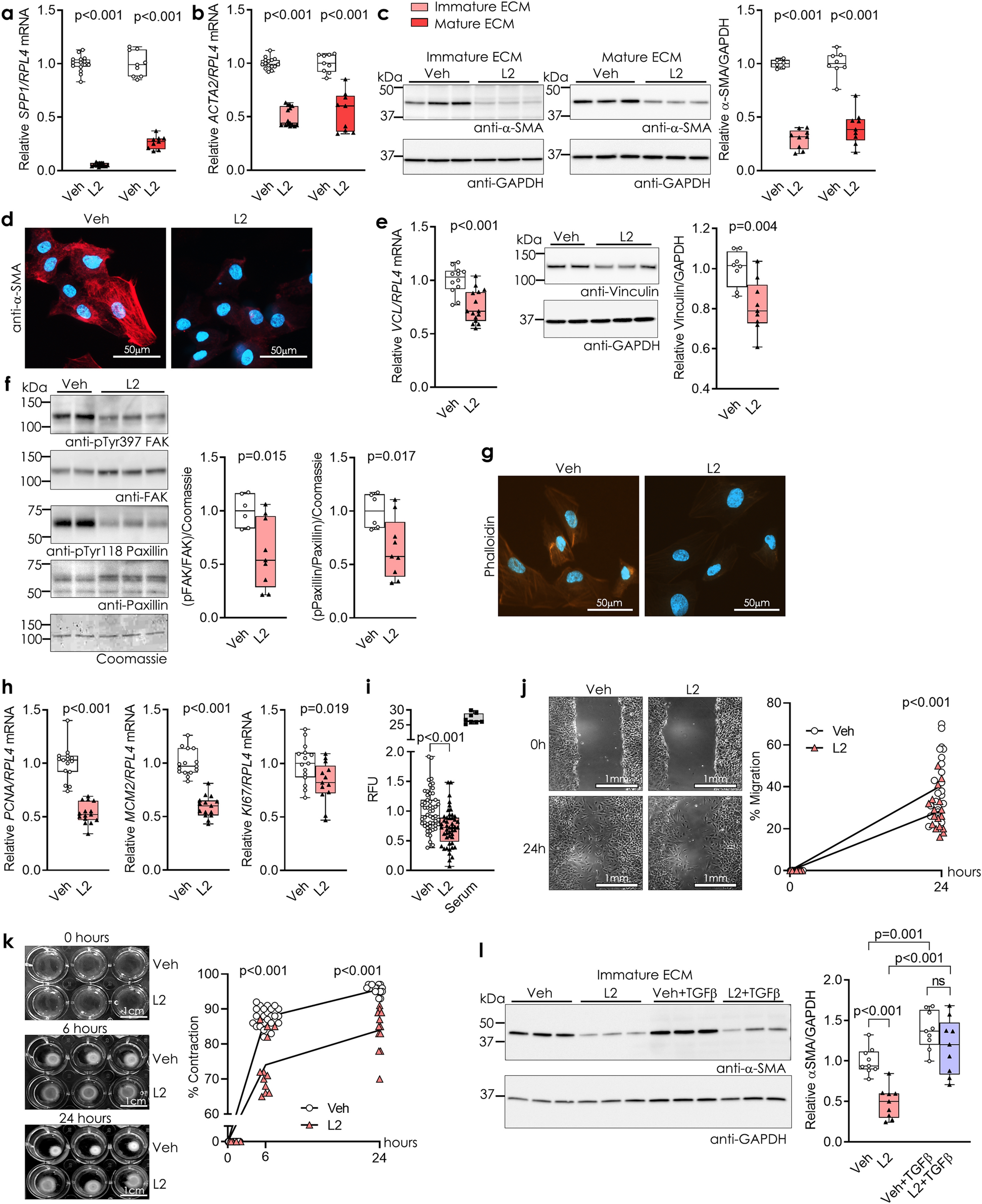
Figure 4

ADAMTSL2 inhibits myofibroblast differentiation and directs cardiac fibroblast function. Human foetal cardiac fibroblasts were cultured for four or seven days (see Supplementary Fig. S3a), forming an immature or mature extracellular matrix (ECM), and transduced with ADAMTSL2 (L2) or vehicle control (Veh) adenoviruses on day one or four, respectively. Data represent experiments from three different cell passages. (a) mRNA levels of osteopontin (SPP1) and (b) α-smooth muscle actin (α-SMA, ACTA2) in L2 vs. Veh (n = 9–15). (c) Representative immunoblot and quantification of α-SMA in lysates from L2 vs. Veh (n = 9). (d) Representative immunocytochemistry images of α-SMA (red) and DAPI (blue) in L2 vs. Veh (n = 3). (e) mRNA levels of vinculin (VCL) and representative immunoblot and quantification of vinculin in L2 vs. Veh (n = 9). (f) Representative immunoblots and quantifications of phosphorylated and total focal adhesion kinase (pTyr925 FAK and FAK) and phosphorylated (pTyr118) and total paxillin in lysates from L2 vs. Veh (n = 9). (g) Representative immunocytochemistry images of F-actin stress fibres (phalloidin, orange) and DAPI (blue) in L2 vs. Veh (n = 3). (h) mRNA levels of proliferating cell nuclear antigen (PCNA), minichromosome maintenance protein 2 (MCM2) and marker of proliferation Ki-67 (KI67) in L2 vs. Veh (n = 15). (i) EdU incorporation shown as relative fluorescence units (RFU) in L2 vs Veh (n = 48–52), serum was used as positive control. (j) Cell migration shown as % of initial scratch area in cell monolayer after 24 h, in L2 vs. Veh (n = 29). (k) Representative images and quantification of collagen gel contraction as % contraction of initial gel area, measured at 6 and 24 h, of L2 vs. Veh. (l) Representative immunoblots and quantification of α-SMA lysates from L2 vs. Veh with and without treatment with active TGFβ for 24 h (n = 9). Uncropped blots are available in Supplementary figure III. Gene expression was normalized to RPL4 (a, b, e, h). GAPDH (c, e, l) and Coomassie blue staining (f) was used as protein loading control. Data are mean ± min/max values and statistical analysis was performed using the Student t-test vs. respective controls, or two-way repeated measures ANOVA with the Geisser-Greenhouse correction (k).