Figure 1
From: Potential roles of 1,5-anhydro-d-fructose in modulating gut microbiome in mice

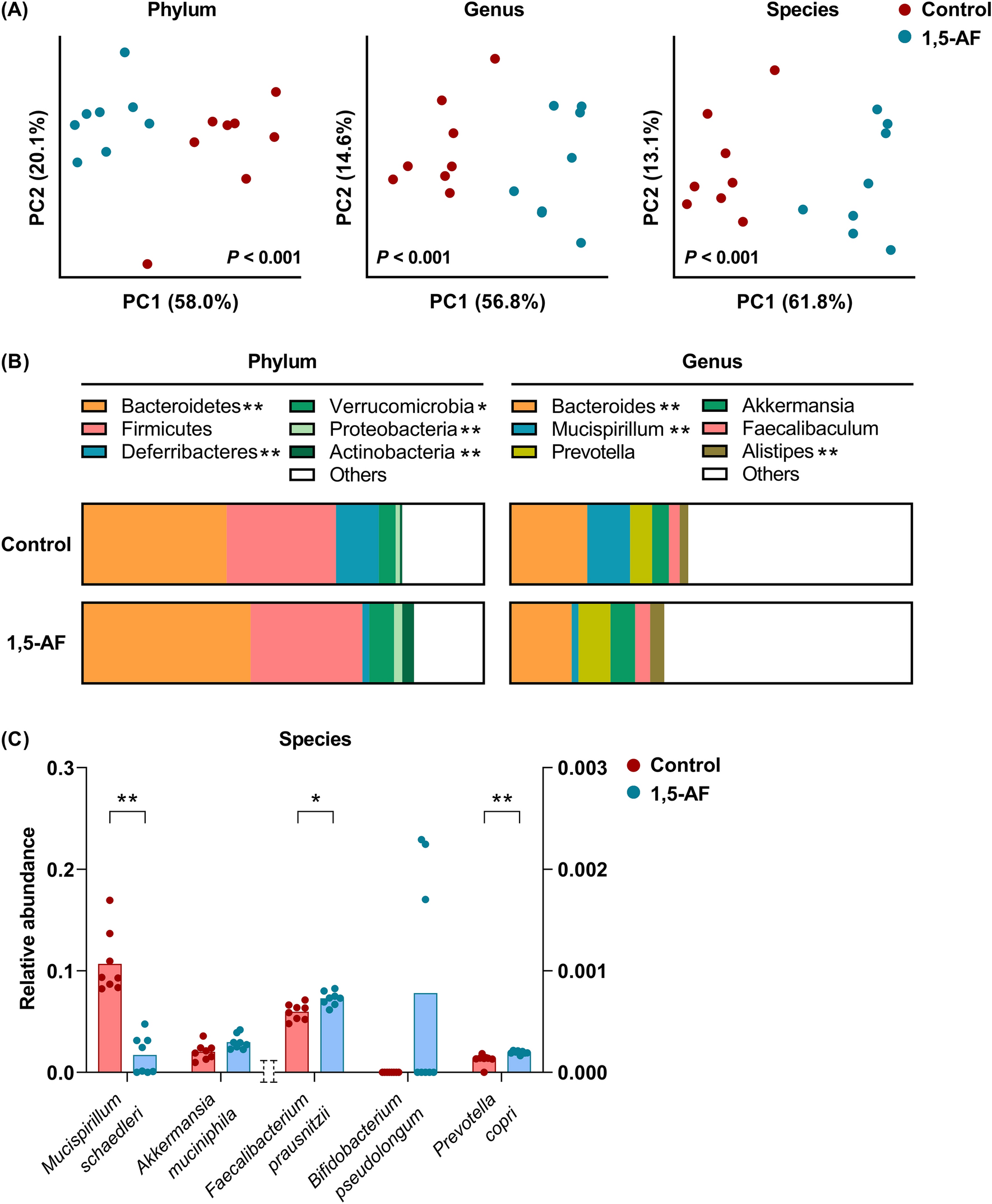
Dietary supplementation with 1,5-AF modulated gut microbiota in mice. (A) Principal coordinate analysis (PCoA) indicated that mice supplemented with or without 1,5-AF (n = 8, each group) were distinguishable by the structure of the gut microbiota at the phylum, genus, and species levels. Statistical significance of the differences between groups was calculated by PERMANOVA. (B) At the phylum level, relative abundance of Bacteroidetes was high in mice supplemented with 1,5-AF. Within Bacteroidetes, the genus Bacteroides was less abundant, whereas genera Prevotella and Alistipes were more abundant in mice supplemented with 1,5-AF. Mean values of the mice in each group (n = 8) are shown. (C) Relative abundances of each microbial species in mice supplemented with 1,5-AF (n = 8) were compared with those in control mice (n = 8). M. schaedleri and A. muciniphila are assigned to the left axis and F. prausnitzii, B. pseudolongum, and P. copri are assigned to the right axis. Bars indicate mean values. *P < 0.05 and **P < 0.01, determined by Mann–Whitney test with FDR adjustment for multiple comparison.