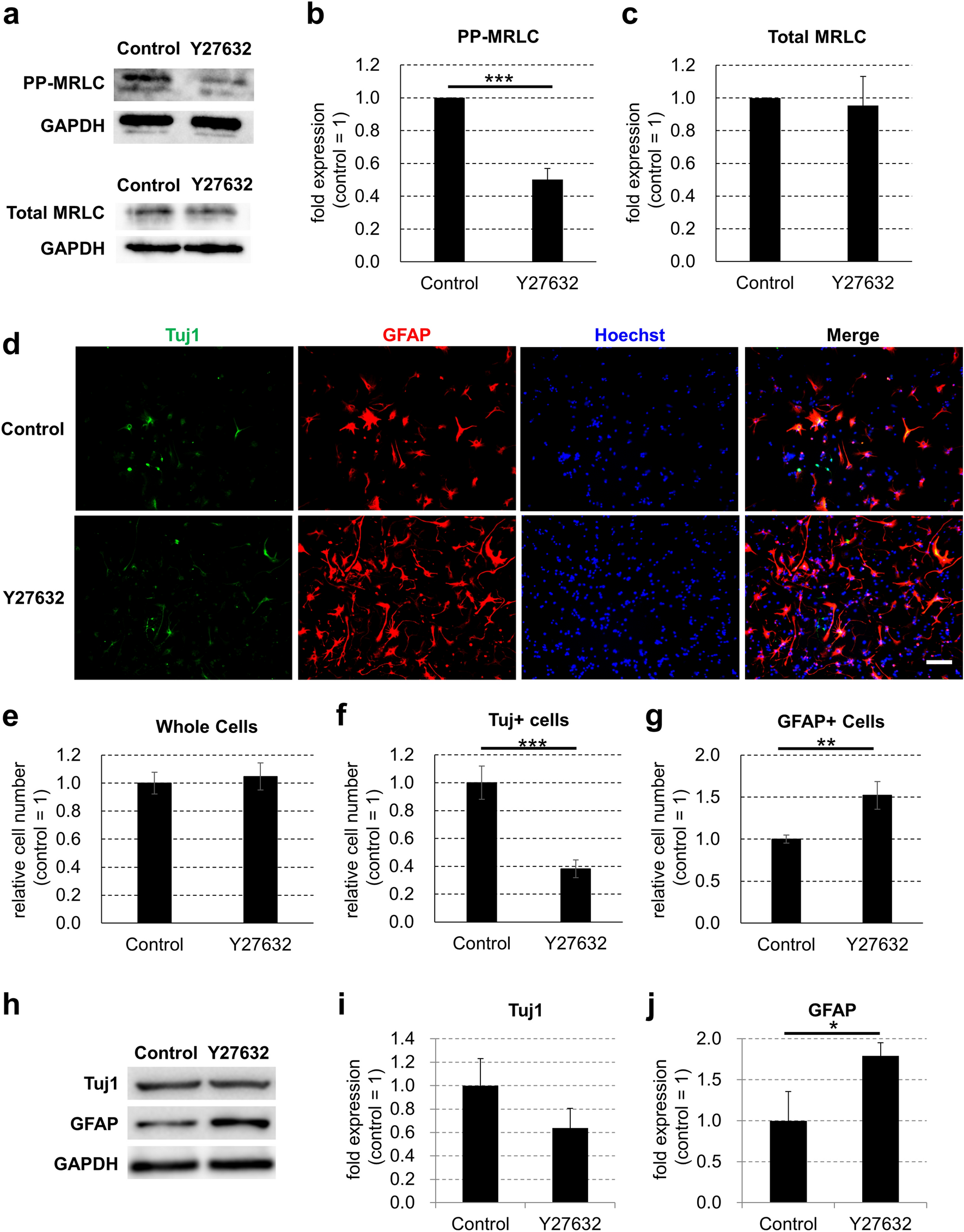
Figure 4

Treatment of ROCK inhibitor decreases PP-MRLC and increases astrocytes differentiated from mouse embryonic neural stem cells in the absence of serum. (a) Mouse embryonic NSCs were cultured on commonly used plastic plates for 3 days without (control) or with 10 μM Y27632 (Y27632) in serum-free condition. Protein expression of PP-MRLC, total MRLC, and GAPDH (for loading control) was detected by western blotting analysis. The expression levels of (b) PP-MRLC and (c) total MRLC proteins were normalized relative to GAPDH protein. (d) Differentiated cells were assessed by immunofluorescence staining. Neurons were visualized by Tuj1 (green), astrocytes were visualized by GFAP (red), and cell nuclei were counterstained with Hoechst (blue). Scale bar, 100 μm. (e) Whole cell number, (f) the number of Tuj1 positive cells, and (g) the number of GFAP positive cells on each plate were counted and normalized relative to the control. (h) Protein expression of Tuj1, GFAP, and GAPDH (for loading control) was detected by western blotting analysis. The expression levels of (i) Tuj1 and (j) GFAP proteins were normalized relative to GAPDH protein. Error bars represent the standard deviation; *p < 0.05, **p < 0.01, ***p < 0.005 (Student’s t test). ROCK Rho-associated kinase, NSCs neural stem cells, GAPDH glyceraldehyde 3-phosphate dehydrogenase, GFAP glial fibrillary acidic protein, PP-MRLC di-phosphorylated myosin regulatory light chain.