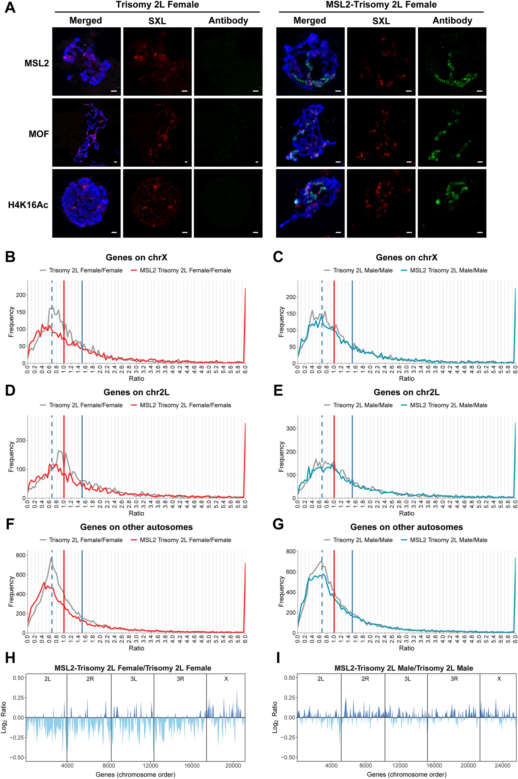
Figure 1

Over-expressed MSL2 in autosomal aneuploidy. (A) Immunofluorescence of Drosophila polytene chromosomes from third instar larvae of trisomy 2L females (left panel) and MSL2-trisomy 2L females (right panel). The red channel is the signal from SXL and the green channel is the signal from antibodies of MSL complex components. DNA is stained with DAPI in blue. Scale bars, 5 μm. (B–G) Ratio distributions of gene expression in trisomy 2L and MSL2-trisomy 2L compared with normal diploid in females (B, D, F) and males (C, E, G). All genes are divided into X (B, C), 2L (D, E) and other autosomes (F, G) according to their positions on chromosomes. The vertical red solid line represents the ratio 1.00 (no change), the vertical blue solid line represents the ratio 1.50 [the ratio of gene dosage effects (3/2)], and the vertical blue dashed line shows the ratio 0.67 [the ratio of inverse dosage effects (2/3)]. The global endogenous gene expression patterns of these genotypes were obtained by RNA sequencing. The ratio distributions were generated as described in Methods and the frequencies were plotted in bins of 0.05. (H and I) Distributions of gene expression fold changes along the chromosomes in MSL2-trisomy 2L compared with trisomy 2L in females (H) and males (I). Each chromosome is separated by a vertical line. Lowess smoothed log2 fold change (log2 ratio) were ordered at equidistance by their chromosomal position. Regions with up-regulated gene expression are shown in dark blue, while regions with down-regulated gene expression are shown in light blue.