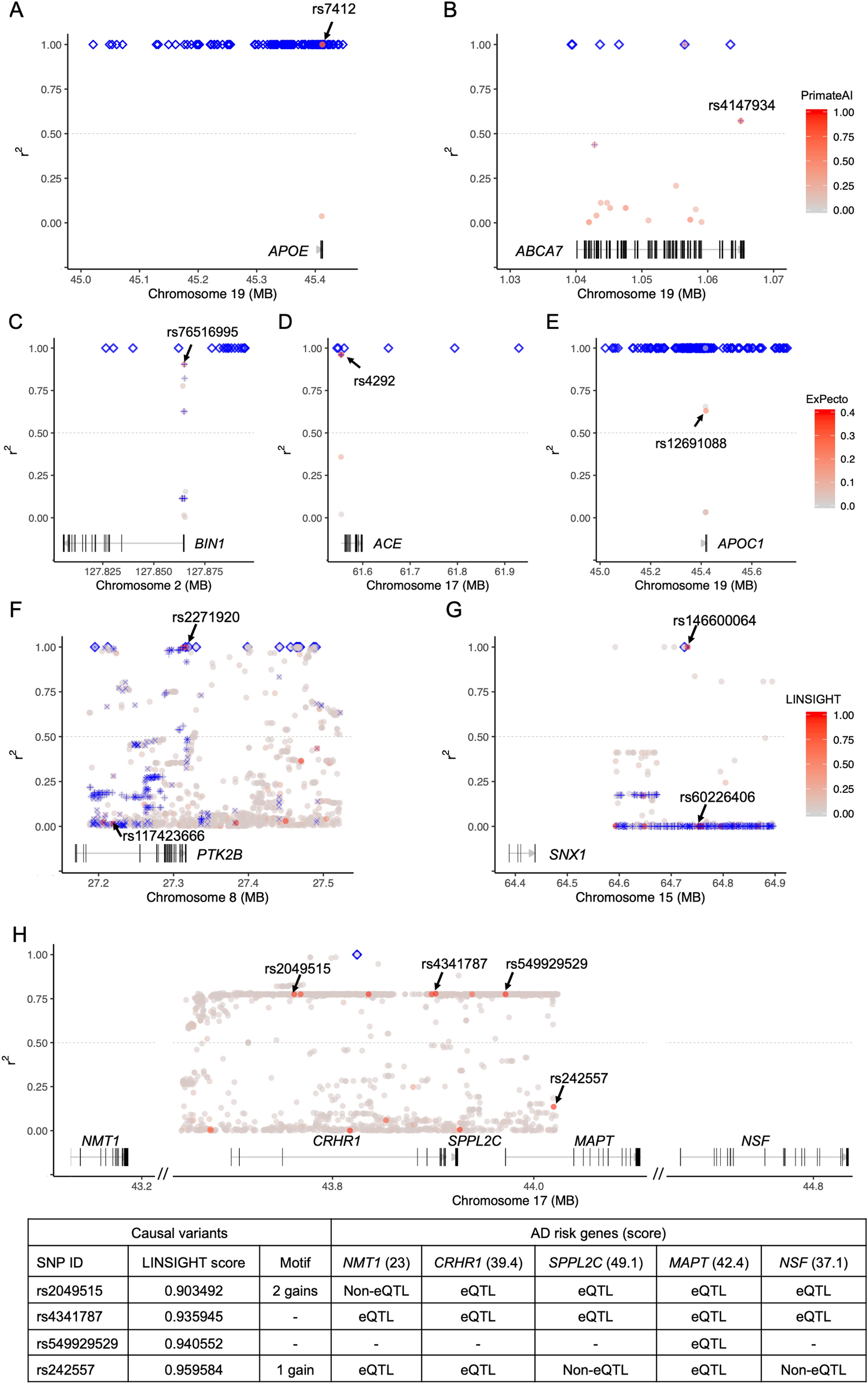
Figure 5

Predicted risk variants. Plotted are examples of coding, promoter, and enhancer risk variants identified using PrimateAI (A, B), ExPecto (C–E), and LINSIGHT (F–H), respectively, with their affected AD risk genes. Each dot represents a variant, whose annotation score is indicated by the color of the dot. Predicted risk variants are marked by arrows with their SNP IDs. Blue diamonds represent AD-associated variants identified by GWAS. Plus and cross signs represent eQTLs and variants located in enhancers. The gray dashed line represents LD r2 = 0.5.