Figure 4
From: miR-27b antagonizes BMP signaling in early differentiation of human induced pluripotent stem cells

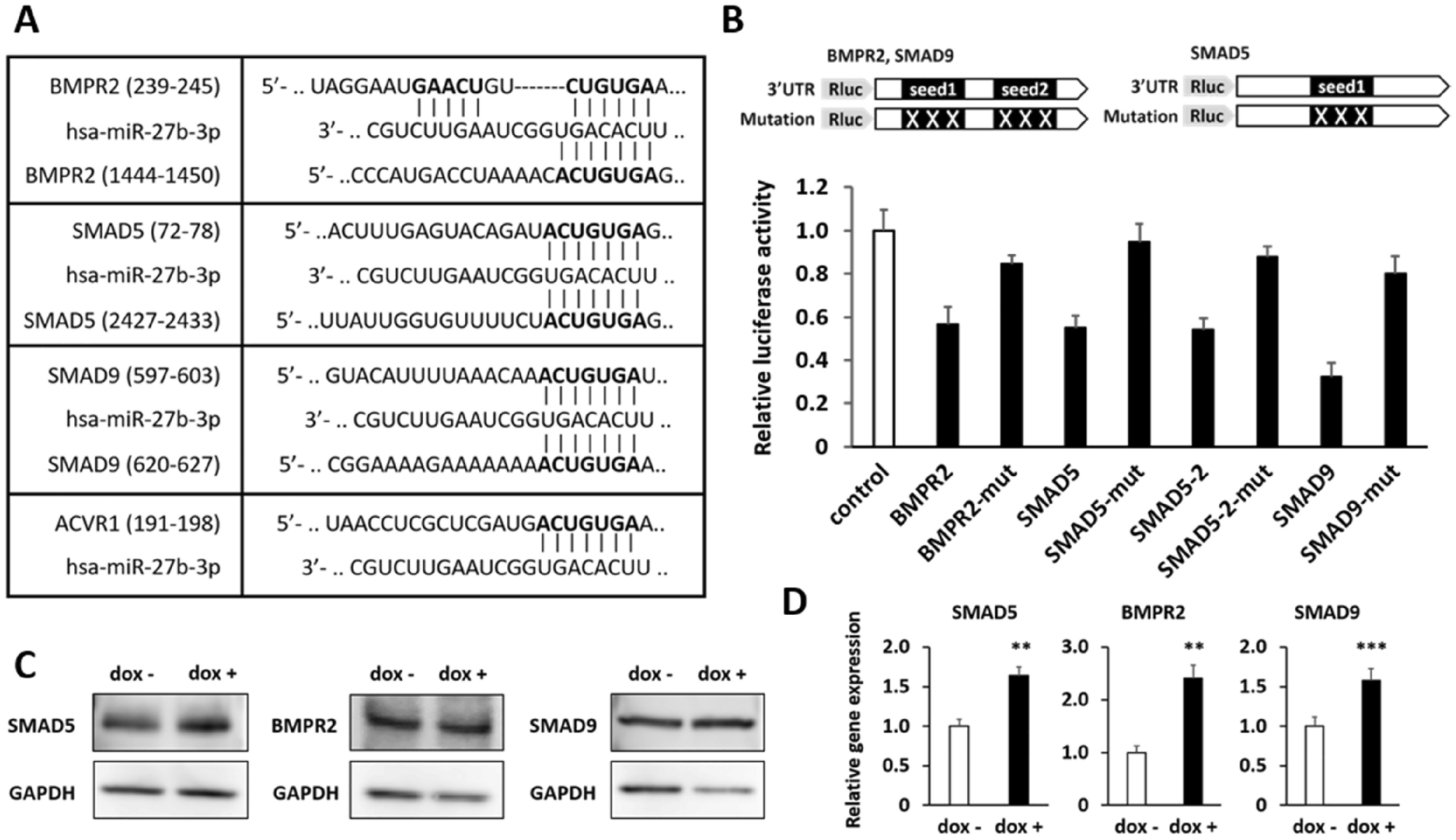
miR-27b indirectly regulated the BMP signaling pathway. (A) Predicted pairings of the 3′UTRs of target genes to miR-27b-3p are aligned. (B) Luciferase reporter plasmids were co-transfected with pHM-U6-pre-miR-27b into HEK293 cells, and luciferase activity was measured 48 h after transfection. The data from cells co-transfected with the control reporter vector without any 3′UTR fragment downstream of Renilla luciferase gene are taken as 1.0. Data are presented as mean ± SD (N = 3). The student’s t test was performed (***p < 0.001). Experiments were performed twice in triplicate. The representative result from two independent experiments is shown. (C,D) hiPS-AAVS1-27b cells were differentiated into mesensoderm as in Fig. 2A with or without dox (1 µg/ml). Protein (C) and mRNA (D) expression levels of BMPR2, SMAD5 and SMAD9 in the cells at day 2 (mesendoderm) were analyzed by Western blotting and qRT-PCR, respectively. Original images of Western blotting are shown in Fig. S8C. The value of dox- are taken as 1.0. Data are presented as mean ± SD (N = 3). The student’s t test was performed (*p < 0.05). qRT-PCR were performed in triplicate and repeated at least twice. The representative images of western blotting from three independent experiments is shown.