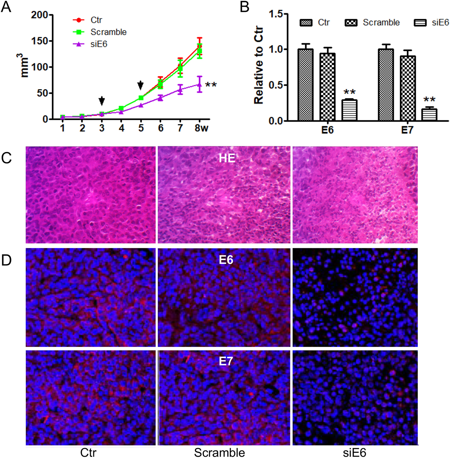
Figure 5

pCG-siE6 can inhibit the growth of the xenograft tumors in vivo. (A) Growth of Siha xenografts treated with pGC-siE6 (n = 5). Each treatment with the plasmid is shown an arrow. **P < 0.01, vs the two control groups. (B) Semi-quantitative RT-PCR analysis of HPV16-E6/E7 mRNA in Siha xenografts treated with pGC-siE6 plasmids. **P < 0.01, vs the two control groups. (C) HE assay for Siha xenografts treated with pGC-siE6 plasmids (× 400). (D) Fluorescence immunohistochemical analysis of HPV16-E6/E7 protein expression in Siha xenografts treated with plasmids (× 600).