Figure 4
From: Insight into the interaction between the RNA helicase CGH-1 and EDC-3 and its implications

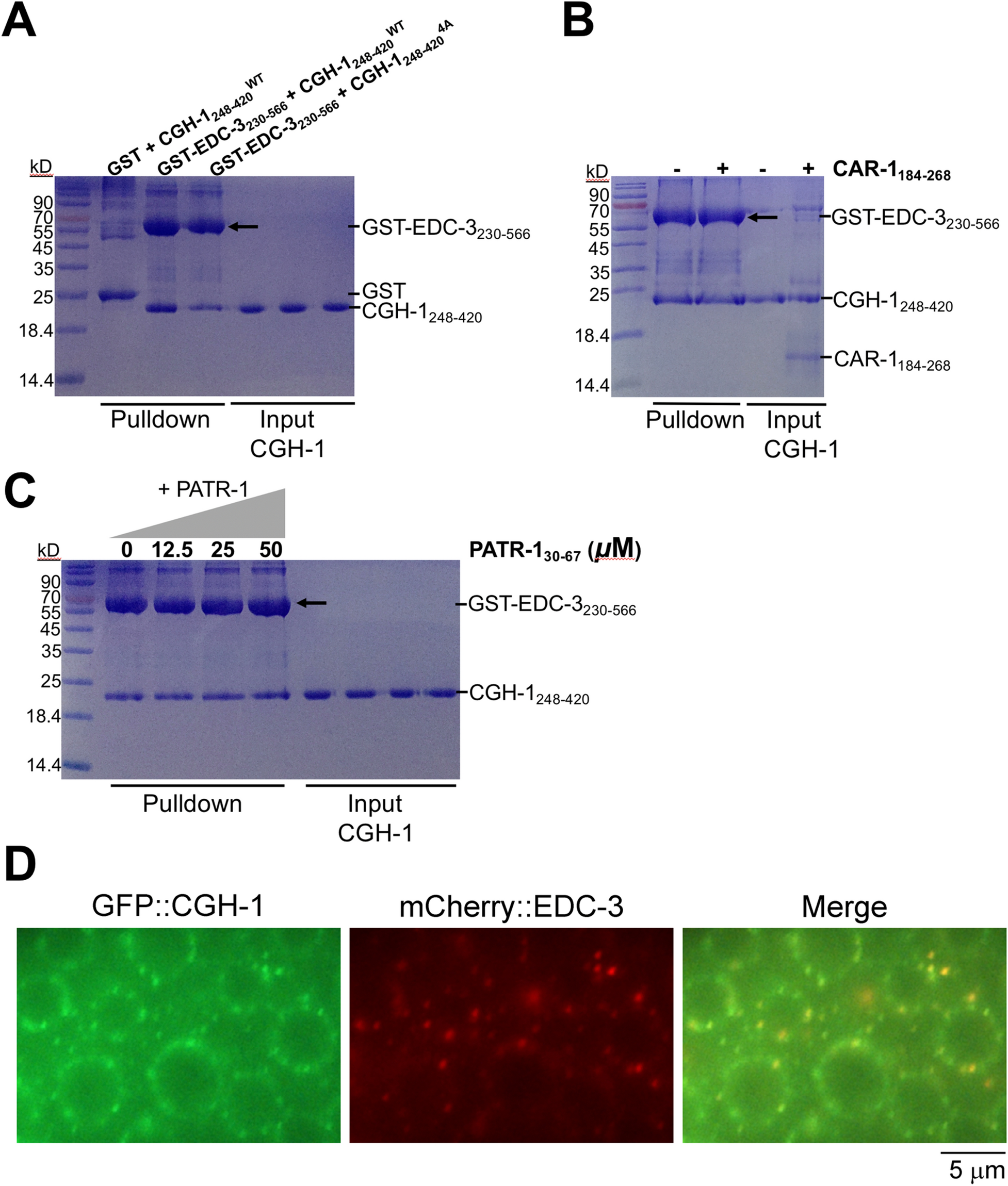
In vitro and in vivo interaction between C. elegans CGH-1 and EDC-3. (A) GST-pulldown assays of in vitro interaction between GST-EDC-3230–566 and CGH-1248–420 (WT or 4A mutant). For clarity, only the input of CGH-1 proteins was shown in SDS-PAGE analysis. (B) GST-pulldown assays of GST-EDC-3230–566 and CGH-1248–420 (WT) without or with co-incubation of recombinant CAR-1184–268 protein. (C) GST-pulldown assays of GST-EDC-3230–566 and CGH-1248–420 (WT) without or with co-incubation of increased concentration (12.5, 25, 50 μM) of PATR-130–67 peptide. Note: PATR-1 peptide is difficult to be seen in this SDS-PAGE analysis because of its small molecular weight. (D) Subcellular co-localization of GFP::CGH-1 and 3xFLAG::mCherry::EDC-3 in C. elegans. In adult germ cells, GFP::CGH-1 and 3xFLAG::mCherry::EDC-3 were concentrated in foci that were distributed in a perinuclear pattern around nuclei.