Figure 3
From: Ca2+ imbalance caused by ERdj5 deletion affects mitochondrial fragmentation

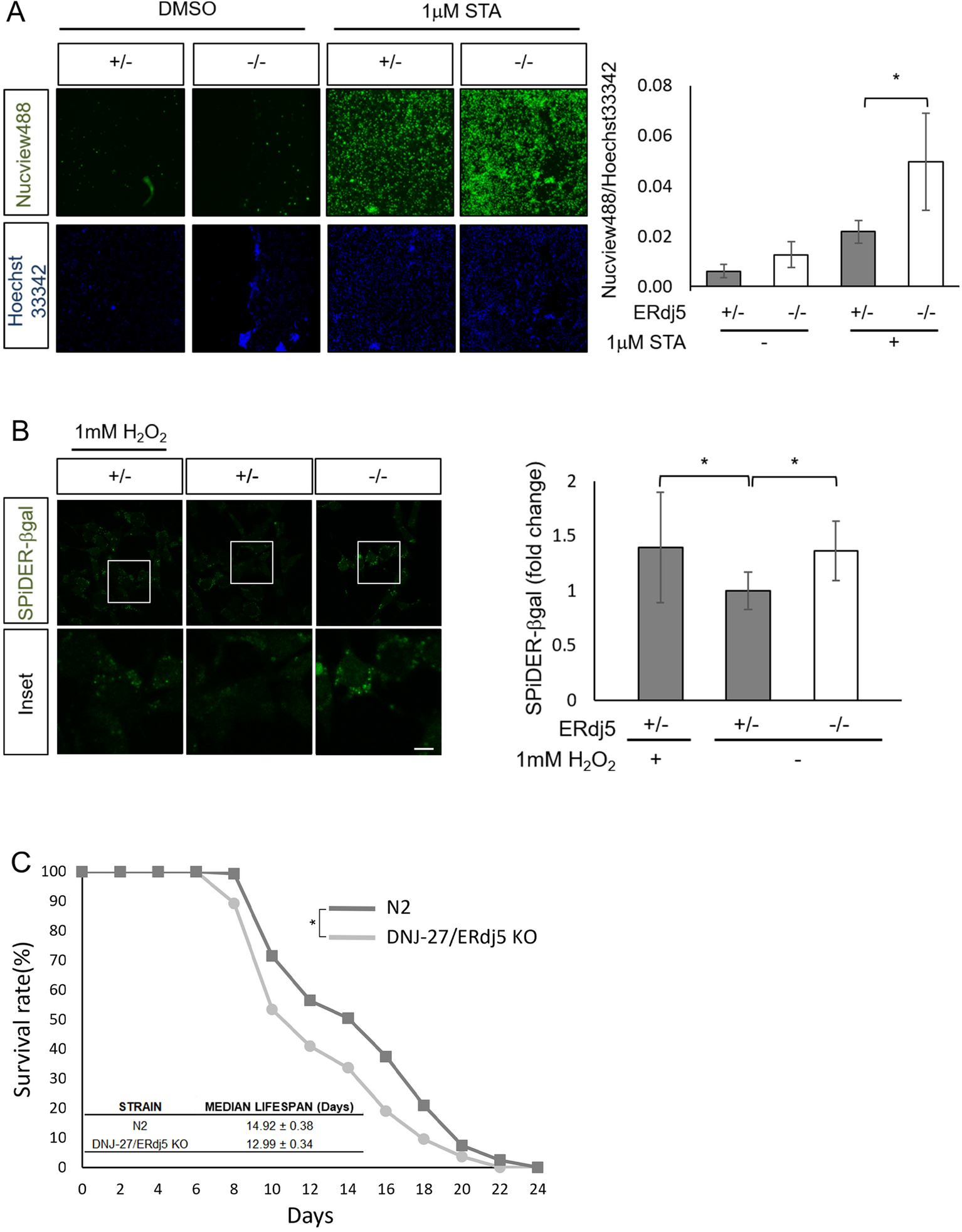
The physiological relevance of ERdj5 in the apoptosis, cellular senescence, and longevity of C. elegans. (A) Sensitivity to apoptosis in the presence of staurosporine (STA). One hour after incubation in the presence or absence of 1 μM STA, cells were stained with Hoechst 33,342 and NucView488, a substrate of Caspase-3. The ratio of NucView 488 fluorescence to Hoechst 33,342 staining was monitored in each cell. The results are reported as the means ± SDs of three replicates. (B) Imaging of senescence-associated β-galactosidase (SAβ-gal). Six hours after incubation in the presence or absence of 1 mM H2O2, the cells were stained with Hoechst 33,342 SPiDER-βGal at 37 °C for 30 min following the protocol. Insets show high-magnification views of the boxed areas. *P < 0.05 by t test. The results are reported as the means of 50 cells ± SDs and were determined in three experiments. Scale bars = 10 µm (C) The lifespan of DNJ-27/ERdj5-deficient worms. Surviving WT and DNJ-27/ERdj5 KO worms (RB1784 strain) were incubated at 20 °C and scored every other day. Survival curves and mean lifespans were analysed using OASIS2. n = 114–137 animals per strain, *P < 0.05 by Rog-Rank test.