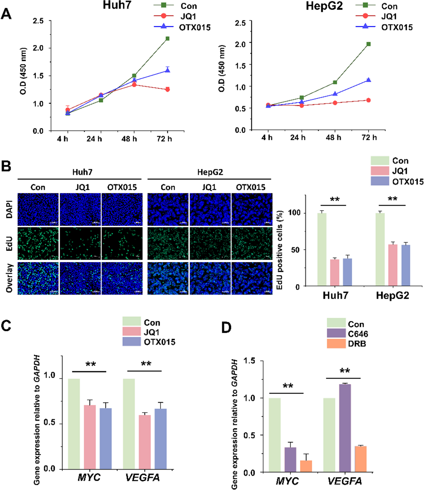
Figure 1

BET inhibitor suppresses cell viability, cell proliferation, MYC expression, and MYC target gene expression in Huh7 and HepG2 cells. (A) Cell viability was determined by the WST1 assay and represented by the relative absorbance at 450 nm. Huh7 and HepG2 cells were treated with 5 µM BET inhibitors (JQ1 or OTX015) for different durations (4 h, 24 h, 48 h, and 72 h). (B) The proliferation of Huh7 and HepG2 cells treated with 5 µM BET inhibitors for 24 h was assessed by EdU assay. Representative images and the number of EdU-positive cells (%) are shown. Original magnification, × 400. The data represent three biologically independent experiments. **p < 0.01. (C) qRT-PCR analysis of MYC mRNA and MYC target genes and VEGFA mRNA in BET inhibitor-treated HepG2 cells (5 µM, 24 h). (D) qRT-PCR analysis of MYC mRNA and MYC target genes, VEGFA mRNA in p300/CBP inhibitor, C646 or RNA polymerase II (RNAPII) transcription elongation inhibitor, DRB-treated HepG2 cells (50 µM, 6 h). The values are presented as the mean ± SD from triplicate well measurements. *p < 0.05 and **p < 0.01.