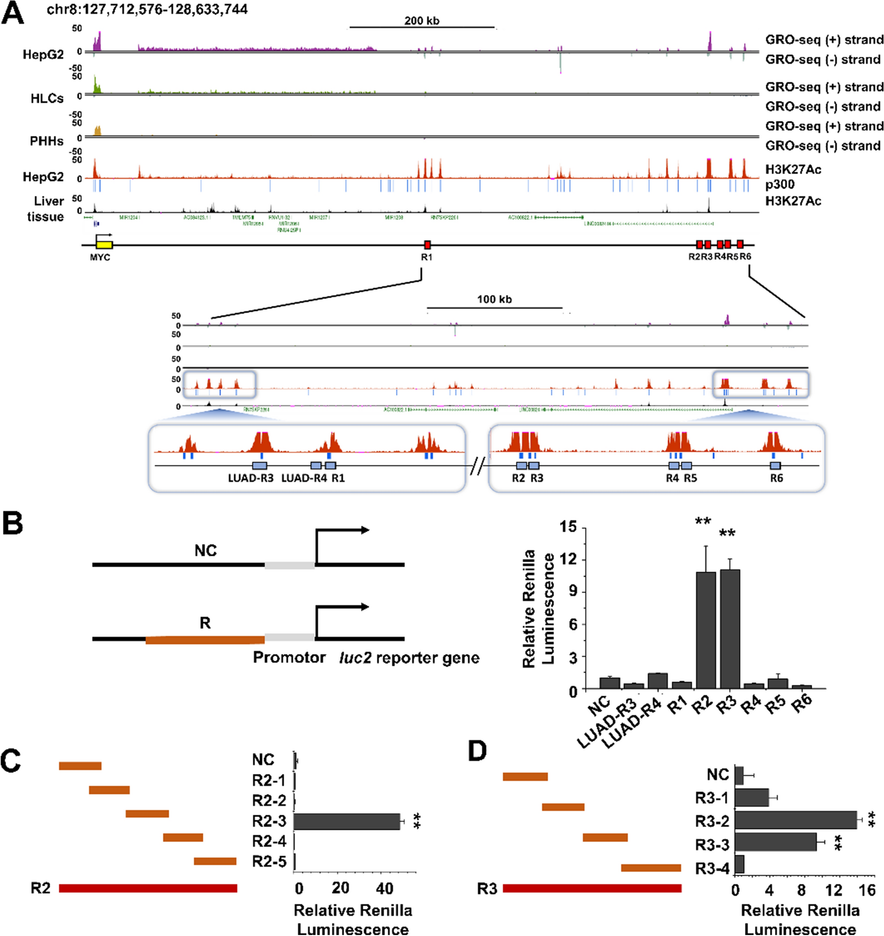
Figure 2

Identification of MYC enhancer in HepG2 cells. (A) USCS genome browser view of the GRO-seq peak, H3K27ac enrichment, and p300 binding sites along the MYC locus. Potential MYC enhancer is indicated + 500 kb downstream (red boxes). An enlarged display of H3K27ac-enriched reads aligned to the putative enhancer regions (GRCh38/Chr 8: 127,712,576–128,633,744). Six putative enhancer regions (R1, R2, R3, R4, R5, and R6) located downstream of the MYC gene are numbered. Hepatocyte-like cells, HLCs; primary human hepatocytes, PHHs; lung adenocarcinoma, LUAD. (B) Luciferase assay was used to identify the regions of active enhancers for MYC expression. These six putative enhancer regions were cloned upstream of the firefly luciferase reporter (Luc2 gene). (C) The fragments of the R2 region were placed upstream of a luciferase reporter. (D) Fragments of the R3 region were placed upstream of a luciferase reporter. For each transfection, the firefly luciferase activity was normalized to that of the Renilla reniformis luciferase activity. The data are normalized to the pGL4.26 construct. The data represent three independent experiments. **p < 0.01.