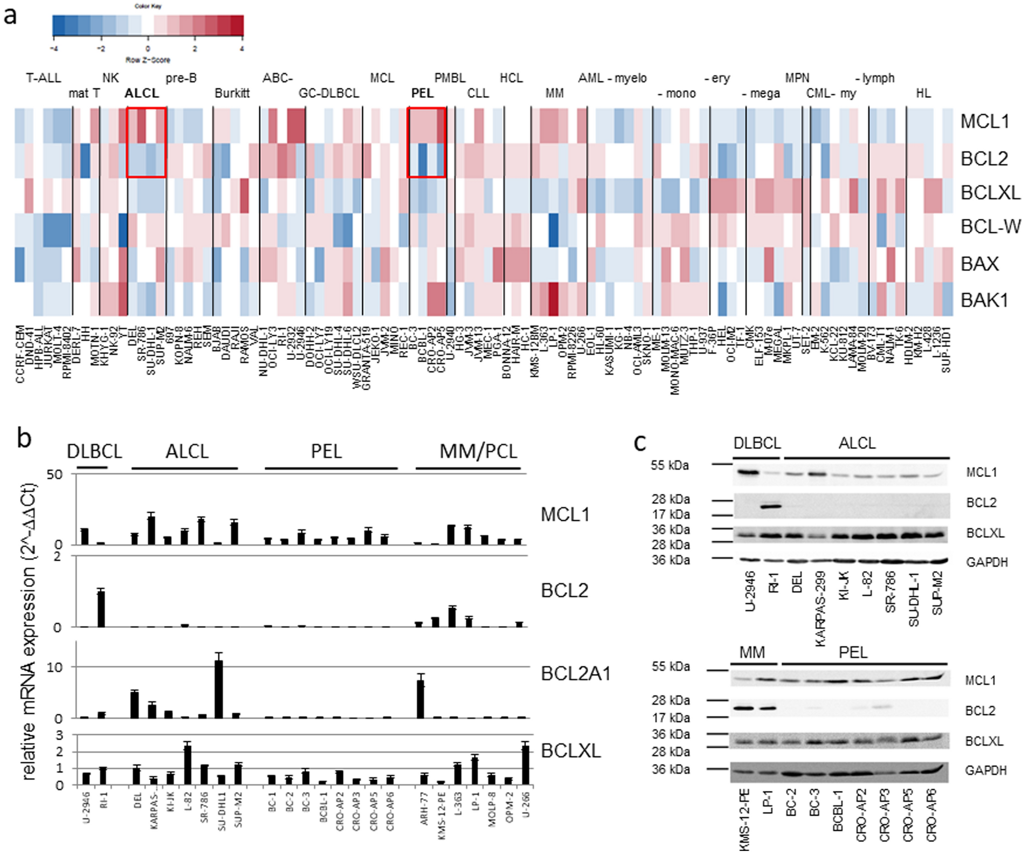
Figure 1

Expression of BCL2 family genes in the LL-100 panel. (a) Heat map of RNA-seq gene expression data of BCL2 family members. Framed in red are expression levels of MCL1 and BCL2 in ALCL and PEL. (b) Results of qRT-PCR showing expression of BCL2 family members. (c) Western blot analysis showing the protein expression of MCL1, BCL2 and BCLXL in ALCL and PEL cell lines. DLBCL and MM cell lines were included as controls. Note that ALCL and PEL cell lines are consistently MCL1pos/BCL2neg.