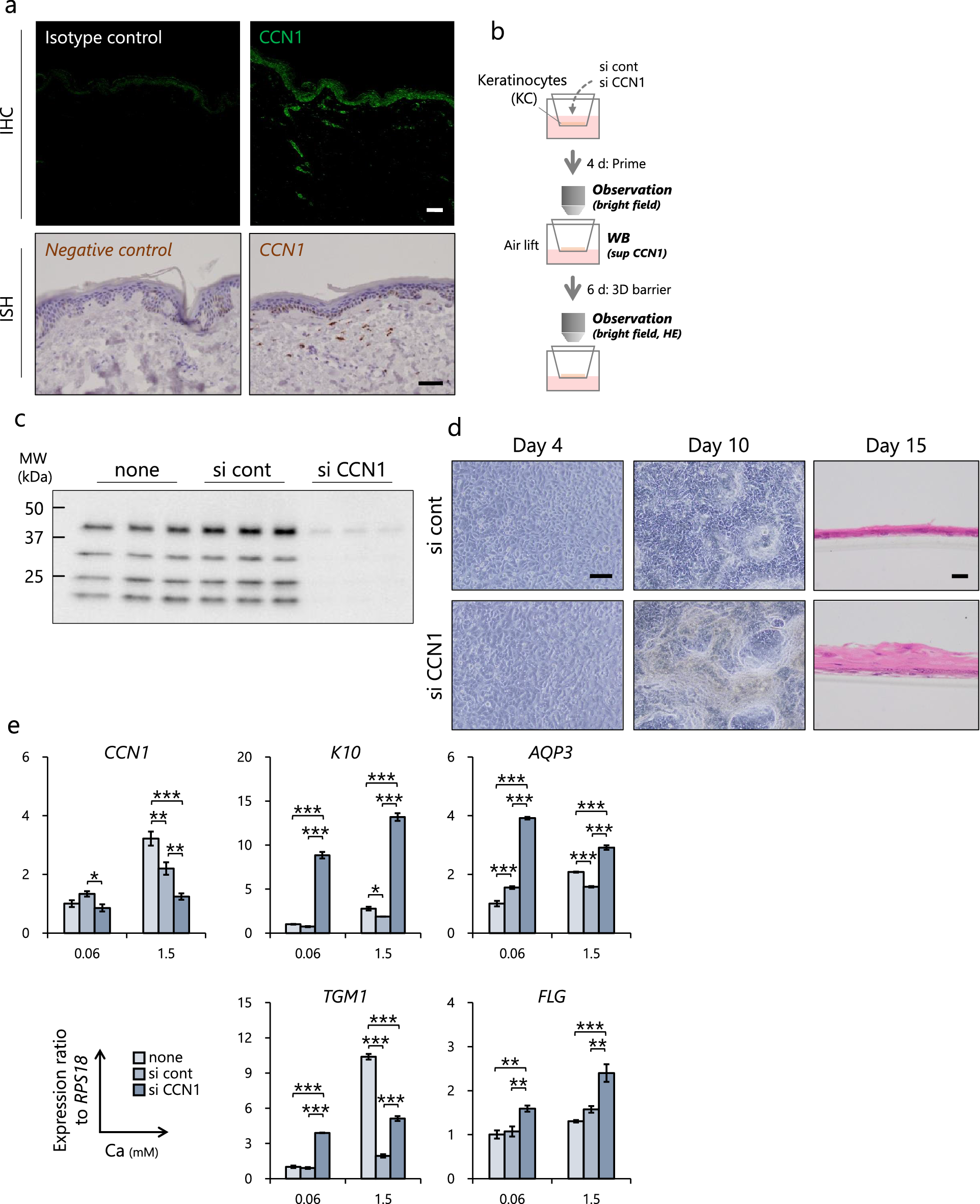
Figure 2


Epidermal CCN1 regulates the balance of growth and differentiation of normal human keratinocytes. CCN1 localization examined by immunohistochemistry (IHC) and by in situ hybridization (ISH) in human skin. Bars = 100 μm (a). Overview of the experimental method for the siRNA-transfected 3D epidermal model (b). Knockdown efficacy of CCN1 on day 4 determined by Western Blots of HPEKp supernatant samples. Full-length gels and blots are included in Supplemental Fig. 6a (c). Apical view of reconstructed skin before (day 4) and after (day 10) induction of differentiation, Bar = 300 μm (left). HE staining of reconstructed epidermis section, Bar = 20 μm (right) (d). Effects of CCN1 knockdown on mRNA levels of CCN1, Keratin 10, Aquaporin 3, Transglutaminase 1 and Filaggrin determined by qPCR. Total RNAs were collected from siRNA-transfected keratinocytes 6 h after Ca stimulation. Values reported are means ± SD of n = 3 replicates, Tukey’s test, *p < 0.05, **p < 0.01, ***p < 0.001 (e). Effects of CCN1 knockdown on Ki67 and K10 expression determined by imaging cytometry. Keratinocytes were fixed 48 h after transfection, Bar = 100 μm, n = 10,000 cells (f). Comparison of reactivity to plasmin treatment between keratinocytes and fibroblasts. Secreted (short and long exposure times) and cellular CCN1 levels were determined by Western Blots. Samples were collected 24 h after plasmin treatment. Full-length gels and blots are included in Supplemental Fig. 6b (g).