Figure 5

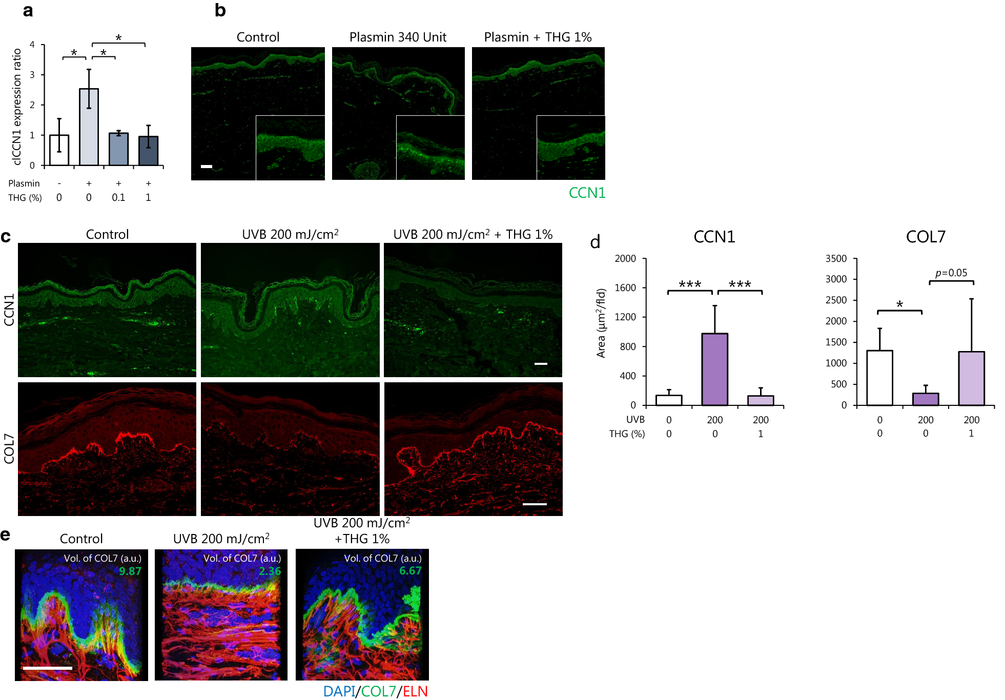
Treatment with THG ameliorates the structure of the basement membrane in ex vivo human skin explants. Effects of topically applied THG on CCN1 expression in plasmin-treated ex vivo skin explants. On day 1, 0–1% THG was applied on the stratum corneum and 340 U plasmin was applied to the medium. clCCN1 in the supernatant on day 5 was determined by Western Blots. Values reported are means ± SD of n = 3 replicates, Tukey’s test, *p < 0.05 (a). CCN1 expression and localization determined by immunohistochemistry, Bar = 100 μm (b). Effects of topically applied THG on the expression of CCN1 and COL7 in UVB irradiated ex vivo skin explants. 1% THG was topically treated from day 1. On days 1, 2 and 3, the inserts were exposed to 200 mJ/cm2 UVB. The expression of CCN1 and COL7 was determined by immunohistochemistry of skin sections collected on day 5, Bar = 50 μm (c). The area of CCN1 and COL7 around the basement membrane was quantified. Values reported are means ± SD of 9 fields from n = 3 replicates, Tukey’s test, *p < 0.05, ***p < 0.001 (d). The volume of COL7 and ELN was determined by immunohistochemistry of decolorized skin explants, Bar = 50 μm (e).