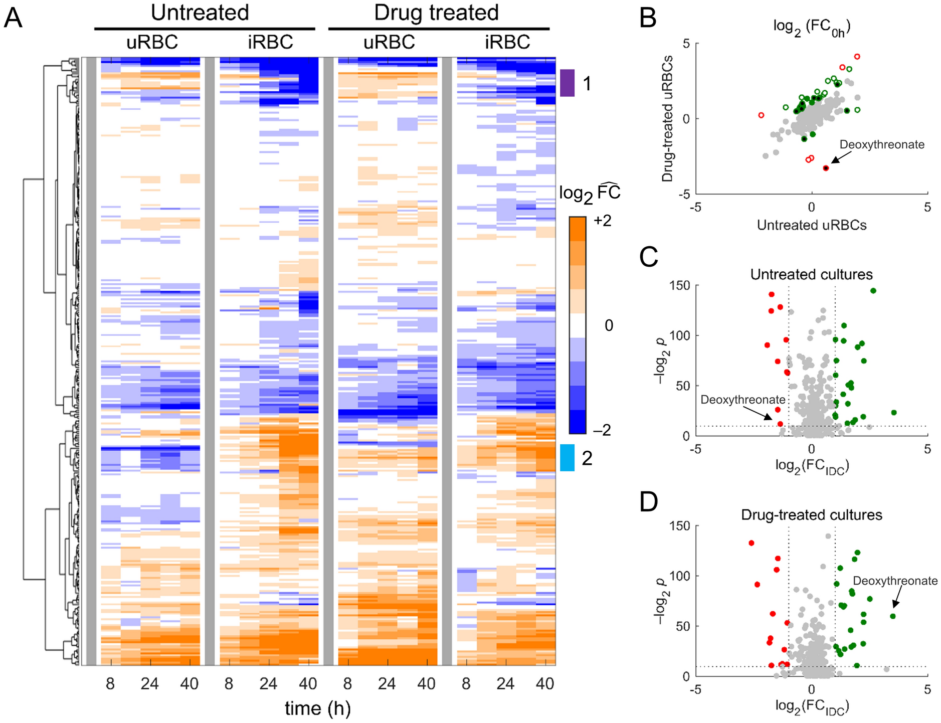
Figure 3

Global analysis of metabolomic data from untreated and pyrazoleamide-treated cultures of uninfected and parasite-infected erythrocytes. (A) Hierarchical clustering analysis of metabolomic data from untreated and drug-treated cultures of uninfected (uRBC) and parasite-infected (iRBC) erythrocytes. Each row denotes a metabolite and each column represents a sampled time point during the experiment. The abundance of a metabolite at each time point, under a particular condition (uRBC or iRBC) and perturbation (untreated or drug treated), represents the average of four technical replicates. To facilitate comparisons between different conditions and perturbations, we normalized the abundance of each metabolite by its abundance at 0 h. The vertical gray bars denote the 0-h time point under each condition and perturbation. Clades annotated “1” and “2” suggest alteration in abundance of uRBC metabolites due to the drug treatment. (B) Fold change, relative to 0 h (FC0h), in abundance of uRBC metabolites under untreated and drug-treated conditions. The uRBC metabolites with |Δ|≥ 4 are shown using red circles, where Δ = \({\text{F}}{\text{C}}_{\text{0h}}^{\text{PYZ}}/{\text{F}}{\text{C}}_{\text{0h}}^{\text{CTL}}\). \({\text{F}}{\text{C}}_{\text{0h}}^{\text{PYZ}}\) and \({\text{F}}{\text{C}}_{\text{0h}}^{\text{CTL}}\) denote FC0h of an uRBC metabolite in the presence and absence of the drug, respectively. The gray circles denote metabolites with |Δ|< 2, while green circles represent metabolites with |Δ|≥ 2 but less than 4. The open and closed circles, respectively, denote metabolites that vary substantially and minimally over a 2-day period22. (C) Volcano plot showing significantly altered metabolites (p < 0.001) due to parasite infection in untreated cultures. The red markers denote significantly altered metabolites with FCIDC ≤ 0.5, while green markers represent significantly altered metabolites with FCIDC ≥ 2; here, FCIDC denotes fold change in average abundance of a metabolite in iRBC cultures relative to uRBC cultures. (D) Volcano plot showing significantly altered metabolites (p < 0.001) due to parasite infection in drug-treated cultures. The red and green markers, respectively, denote significantly altered metabolites with FCIDC ≤ 0.5 and FCIDC ≥ 2.