Figure 5
From: Identification of an allatostatin C signaling system in mollusc Aplysia

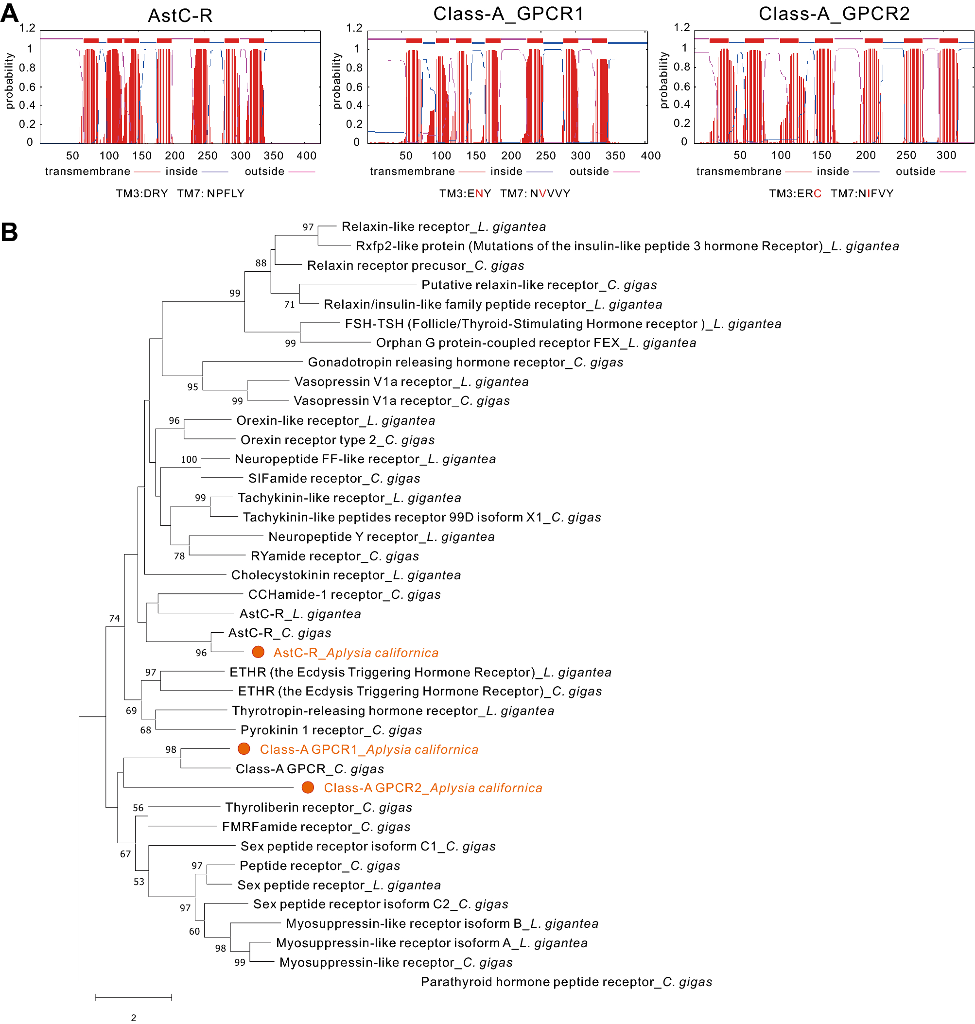
Bioinformatics of putative AstC receptors. (A) Prediction of 7TM of putative receptors: AstC-R, Class-A_GPCR1 and Class-A_GPCR2 using TMHMM. Conserved motifs in transmembrane domain 3 (TM3, D/ERY) and TM7 (NPXXY) are shown. The amino acids different from the motifs are shown in red. (B) A phylogenetic tree of three Aplysia proteins, AstC-R, Class-A_GPCR1, Class-A_GPCR2 (shown in orange) with L. gigantea and C. gigas Class A GPCR sequences from Jekely8 (see the Results and Supplementary Table 5) using MEGA X (See the bioinformatic section of the Methods for more details). Refer to the “Final name” worksheet in Supplementary Table 5 for the naming of the sequences. A Class B GPCR, Parathyroid hormone peptide receptor_C. gigas, was used as an outgroup. The tree suggests that AstC-R is an AstC receptor, whereas Class-A_GPCR1 and Class-A_GPCR2 are not. The tree is drawn to scale, with branch lengths measured in the number of substitutions per site. Numbers at the nodes are bootstrap values as percentage. Only bootstrap values greater than 50 are shown.