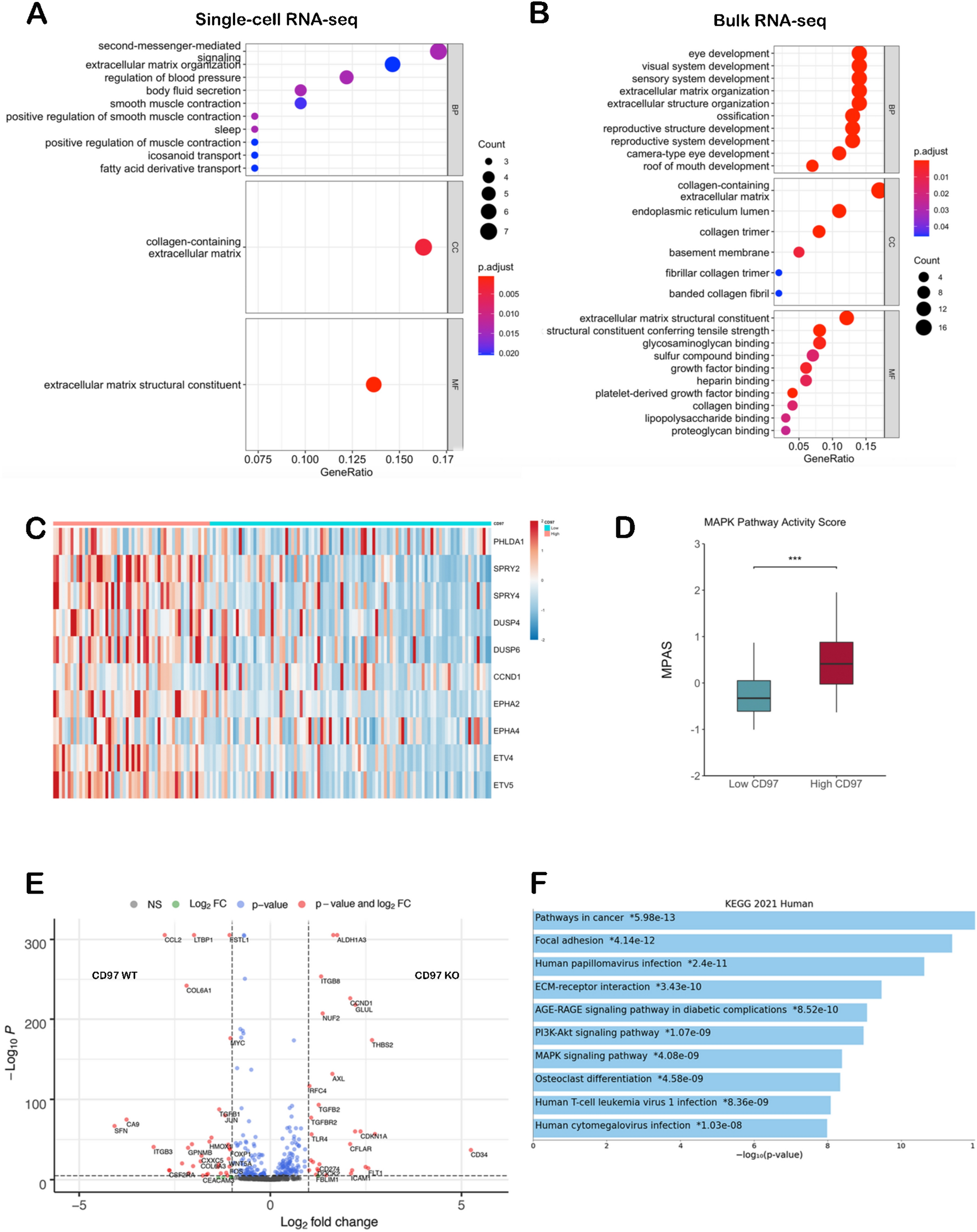
Figure 3

Transcriptional programs activated in CD97-expressing GBM cells and in CD97hi patient GBMs. (A) Ontologic analysis of the top 25 genes with higher expression in CD97+ versus CD97- single GBM cells from 14 patient GBMs reveal associations with second-messenger signaling and extracellular matrix organization. (B) Ontologic analysis of the 133 genes with fold change > 2 and adjusted P < 0.05 in bulk RNA-seq of CD97hi GBMs relative to CD97lo GBMs revealed that upregulated genes were associated with pathways involved in extracellular matrix organization, extracellular structure organization, and glycosaminoglycan binding. (C,D) Heatmap (C) and bar plot (D) showing expression of the 10 genes that comprise the MPAS gene signature in bulk RNA-seq data across 151 patients reveals significantly higher expression of MPAS genes in CD97hi versus CD97lo patient GBMs. (E) Volcano plot showing differentially expressed genes in U251 cells with CD97 knockout (CD97 KO) versus wild-type U251 (CD97 WT) cells. Genes on the left are upregulated in CD97 WT/downregulated in CD97 KO, while genes on the right are upregulated in CD97 KO/downregulated in CD97 KO. (F) Compared to wild-type U251 GBM cells, those with CD97 knockout demonstrated significant reduction in gene expression associated with pathways related to cancer, focal adhesion, PI3K pathway, and ERK/MAPK pathways. *P < 0.05; **P < 0.01; ***P < 0.001.