Figure 4
From: Cold shock induces a terminal investment reproductive response in C. elegans

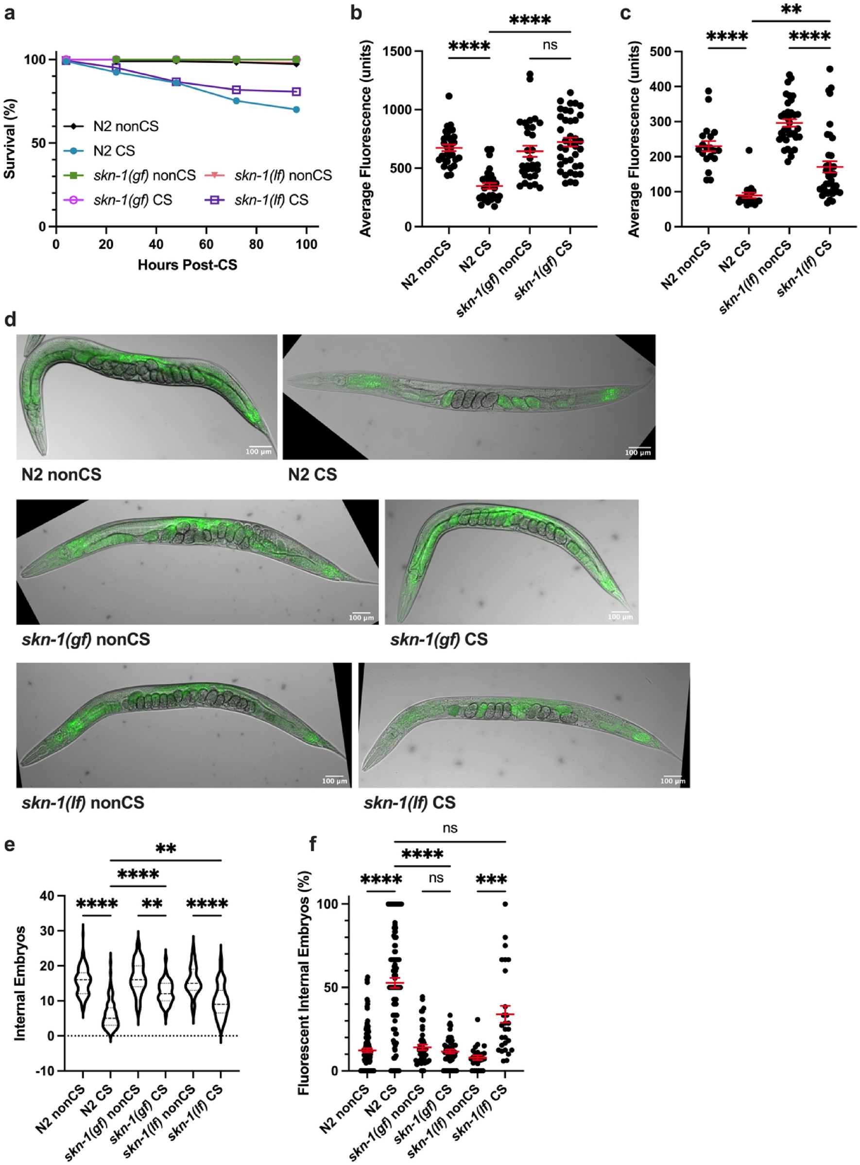
Activated SKN-1 prevents lipid relocalization following cold shock (a) skn-1(lax188) gain-of-function mutants and skn-1(mg570) loss-of-function mutants were cold shocked and recovered while monitoring survival rates (n ≥ 120 worms per condition). (b-c) At 12 h post-CS or control nonCS, (b) skn-1(lax188) and (c) skn-1(mg570) were Nile Red lipid-stained and average fluorescence per worm quantified (N2 v. skn-1(lax188)- Kruskal–Wallis test: H = 47.46, P < 0.0001; Dunn’s Multiple Comparison test: ****P < 0.0001; N2 v. skn-1(mg570)- Kruskal–Wallis test: H = 64.55, P < 0.0001; Dunn’s Multiple Comparison test: **P = 0.0064, ****P < 0.0001). (d) Relative to wild-type N2s, representative images of skn-1(lax188) mutants show maintenance of intestinal fluorescence contrary to skn-1(mg570), which show lipid relocalization. (e) Number of embryos (Kruskal–Wallis test: H = 223.1, P < 0.0001; Dunn’s Multiple Comparison test: **Pskn-1(gf) nonCS vs. CS = 0.0020, **PN2 CS vs. skn-1(lf) CS = 0.0014, **** P < 0.0001) and (f) percent of fluorescent internal embryos (Kruskal–Wallis test: H = 132.0, P < 0.0001; Dunn’s Multiple Comparison test: ***P = 0.0002, ****P < 0.0001) were quantified per worm from Nile Red images (n ≥ 26 worms per condition for b-e; error bars are mean ± s.e.m.).