Figure 6
From: Cold shock induces a terminal investment reproductive response in C. elegans

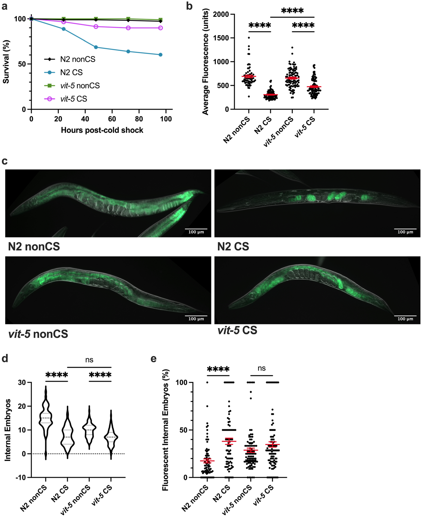
VIT-5 vitellogenin family also promotes embryo lipid reallocation during cold shock recovery. (a) vit-5(ok3239) loss-of-function mutants were cold shocked and recovered while monitoring survival rates (n ≥ 170 worms per condition). At 12 h post-CS or control nonCS, vit-5(ok3239) were Nile Red lipid-stained and average fluorescence per worm quantified (n ≥ 67 worms per condition; Kruskal–Wallis test: H = 172.0, P < 0.0001; Dunn’s Multiple Comparison test: *****P < 0.0001. Error bars are mean ± s.e.m. (c) Representative Nile Red staining shows intestinal fluorescence in vit-5(ok3239) following cold shock. (d) Number of embryos (Kruskal–Wallis test: H = 137.2, P < 0.0001; Dunn’s Multiple Comparison test: ****P < 0.0001) and (e) percent of fluorescent internal embryos (Kruskal–Wallis test: H = 37.58, P < 0.0001; Dunn’s Multiple Comparison test: H = 37.58, ****P < 0.0001) were quantified per worm from Nile Red images (n ≥ 67 worms per condition; error bars are mean ± s.e.m.).