Figure 2
From: VDR regulates simulated microgravity-induced atrophy in C2C12 myotubes

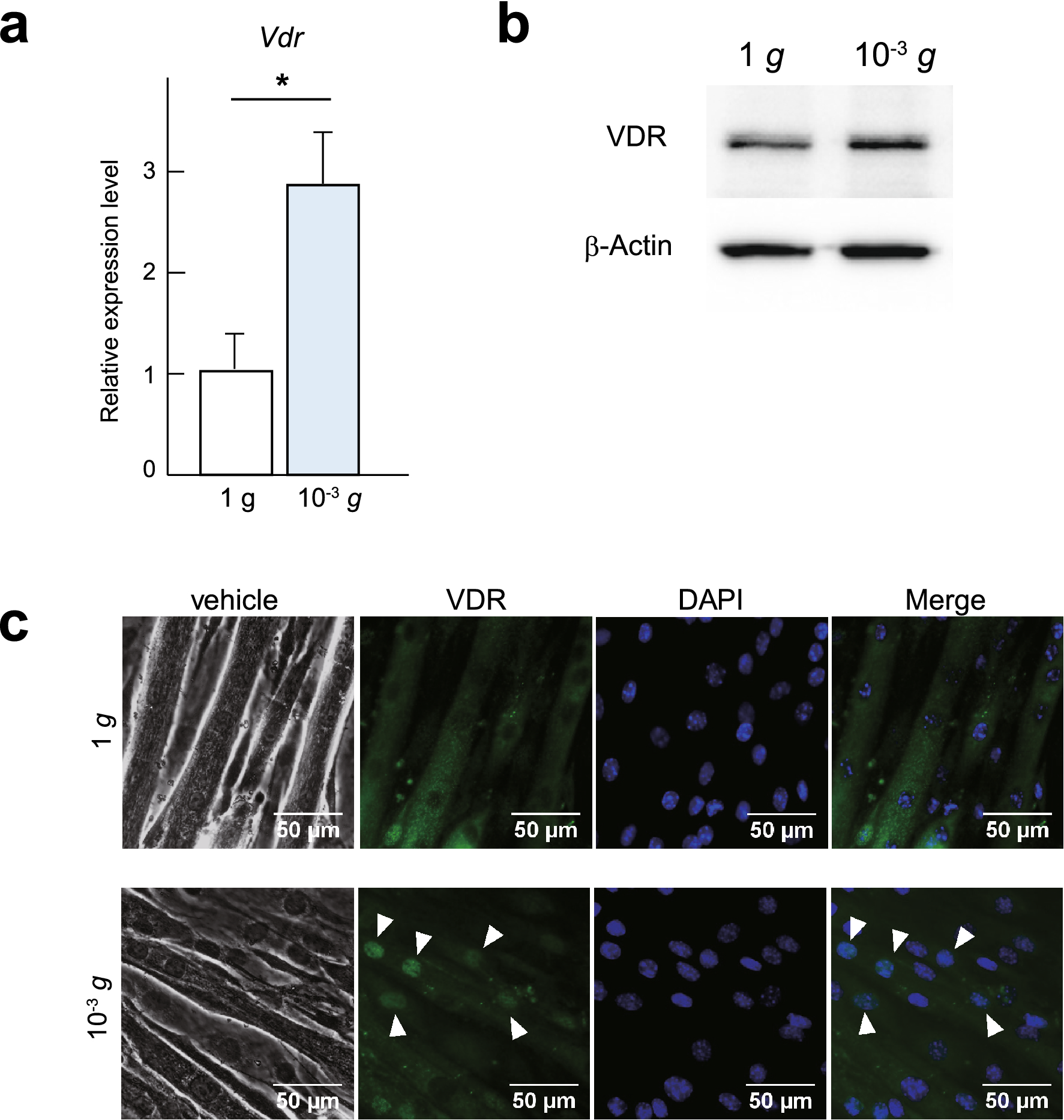
VDR is induced in response to simulated microgravity. (a) Vdr mRNA expression in C2C12 myotubes cultured for 48 h at 1 g or under simulated microgravity (10−3 g). Data are means ± s.d. n = 5. Mann–Whitney test. *P < 0.05. (b) Western blot of VDR and β-Actin in C2C12 myotubes cultured for 48 h at 1 g or under simulated microgravity (10−3 g). Representative images of at least 3 independent experiments are shown. (c) Phase contrast images and immunocytochemical staining for VDR (green) in C2C12 myotubes cultured for 48 h at 1 g or under microgravity (10−3 g). Nuclei were counterstained with DAPI (blue). Scale bars, 50 μm.