Figure 5
From: Intracellular glucose starvation affects gingival homeostasis and autophagy

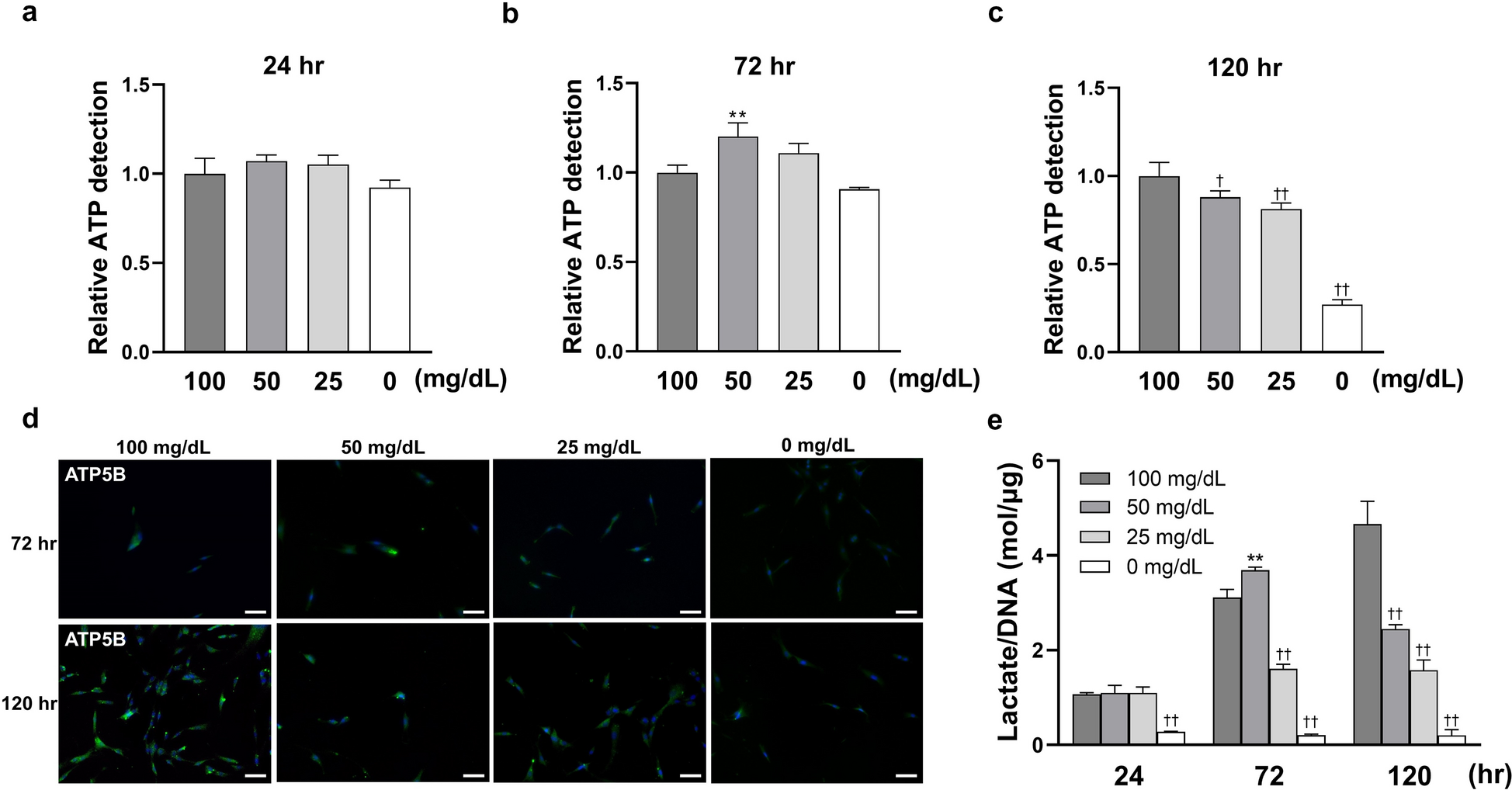
Low glucose concentrations affect glycolysis levels on HGnFs. (a, b and c) The level of intracellular ATP was determined by luminescence using a microplate reader after incubation for 24, 72 and 120 h, and the data was modified relative to the control group. (d) The activity of ATP5B was photographed by a fluorescence microscope. (e) Lactate production by HGnFs under low glucose was measured and normalized by DNA after incubation for 24, 72 and 120 h. (Scale bars: 100 μm; A significant increase compared with the control was described as **P < 0.01; A significant decrease compared with the control was described as †P < 0.05, ††P < 0.01).