Figure 3
From: Weekly treatment with SAMiRNA targeting the androgen receptor ameliorates androgenetic alopecia

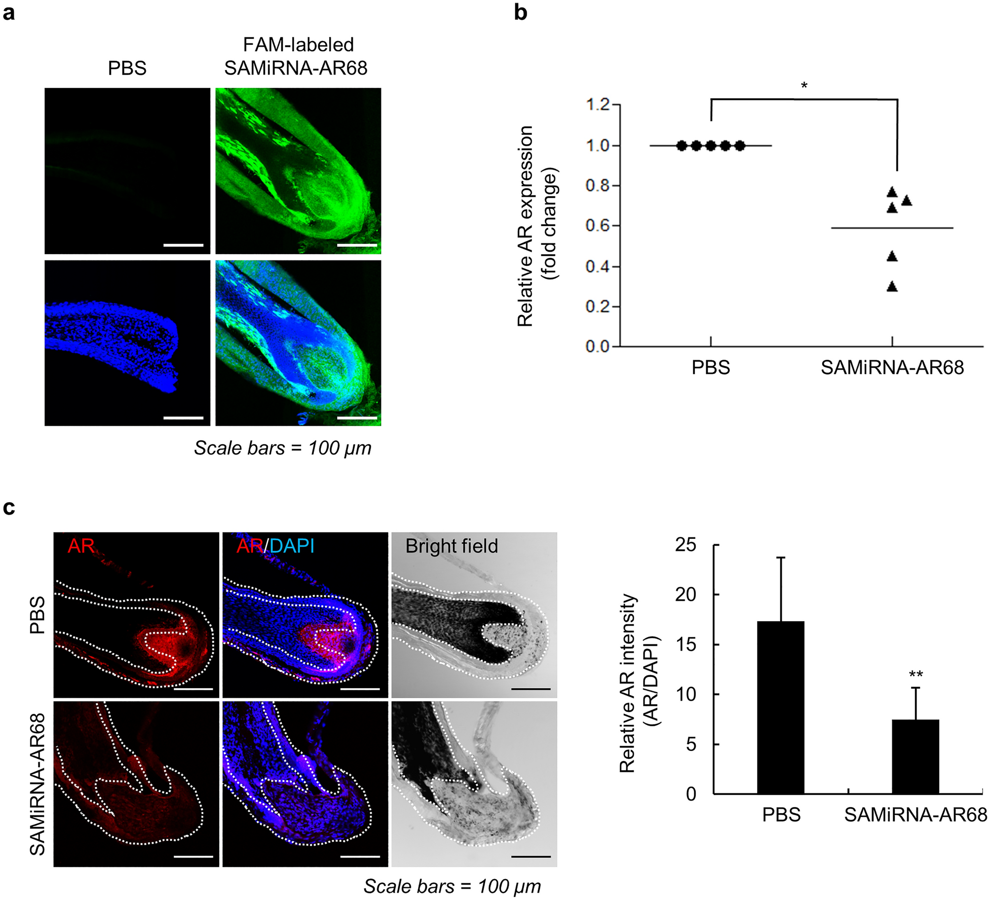
AR silencing efficacy of SAMiRNA-AR68 in human hair follicles. (a) Plucked human hair follicles were treated with PBS or 10 μM FAM-labeled SAMiRNA-AR68 in culture medium for 24 h. Hair follicles were subjected to immunofluorescence (IF) analysis and counterstained with 4′,6-diamidino-2-phenylindole (DAPI). Scale bars = 100 μm. (b) Plucked human hair follicles were treated with PBS or 10 μM SAMiRNA-AR68 for 48 h. Total RNA extracts from hair bulbs were subjected to qPCR assays, and AR expression was normalized to that of the RPLP0 gene. (c) Plucked human hair follicles were treated with PBS or 10 μM SAMiRNA-AR68 for 48 h. IF analysis of the plucked vertex hair follicle section incubated with an anti-AR antibody and counterstained with DAPI. Scale bars = 100 μm. Levels of AR protein were measured by the mean fluorescence intensity using ZEN software. Data are shown as the mean value ± SD (n = 8 hairs/group) normalized for DAPI intensity. Statistical significance was assessed by two-sided Student’s t test, *p < 0.05 and **p < 0.01.