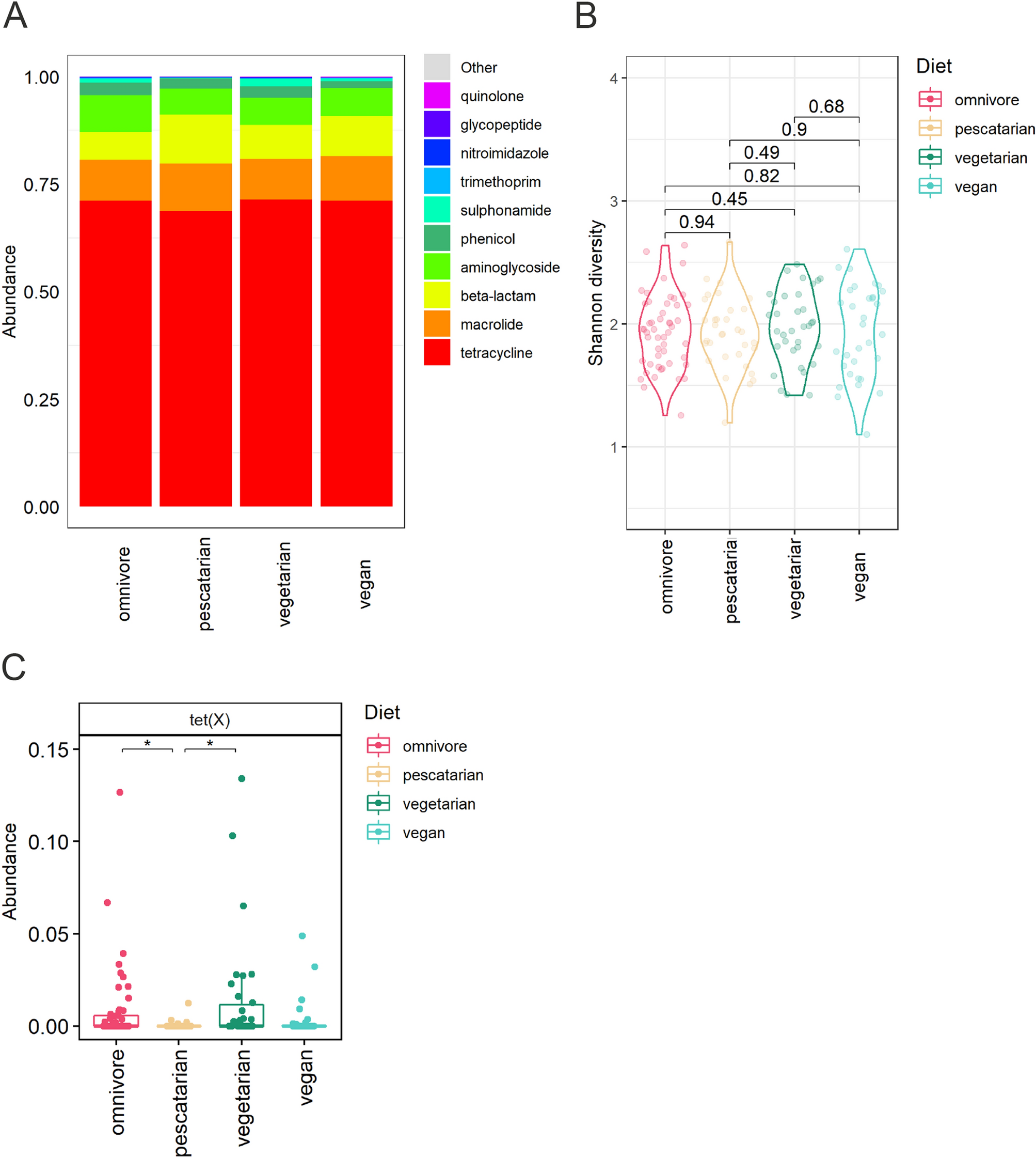
Figure 3
From: Impact of long-term dietary habits on the human gut resistome in the Dutch population

Association of dietary habits and the gut resistome composition through metagenomic shotgun sequencing. (A) Relative abundance of the 10 most abundant gene classes encoding antibiotic resistance, summarized per diet group. (B) Alpha diversity per diet group expressed by Shannon index. Differences in alpha diversity between diet groups were compared using Wilcoxon rank-sum tests. (C) Differential abundance analysis using ANCOM-BC plotted on relative abundance scale from 0.00 to 1.00. Adjusted p values below 0.05 are indicated by *.