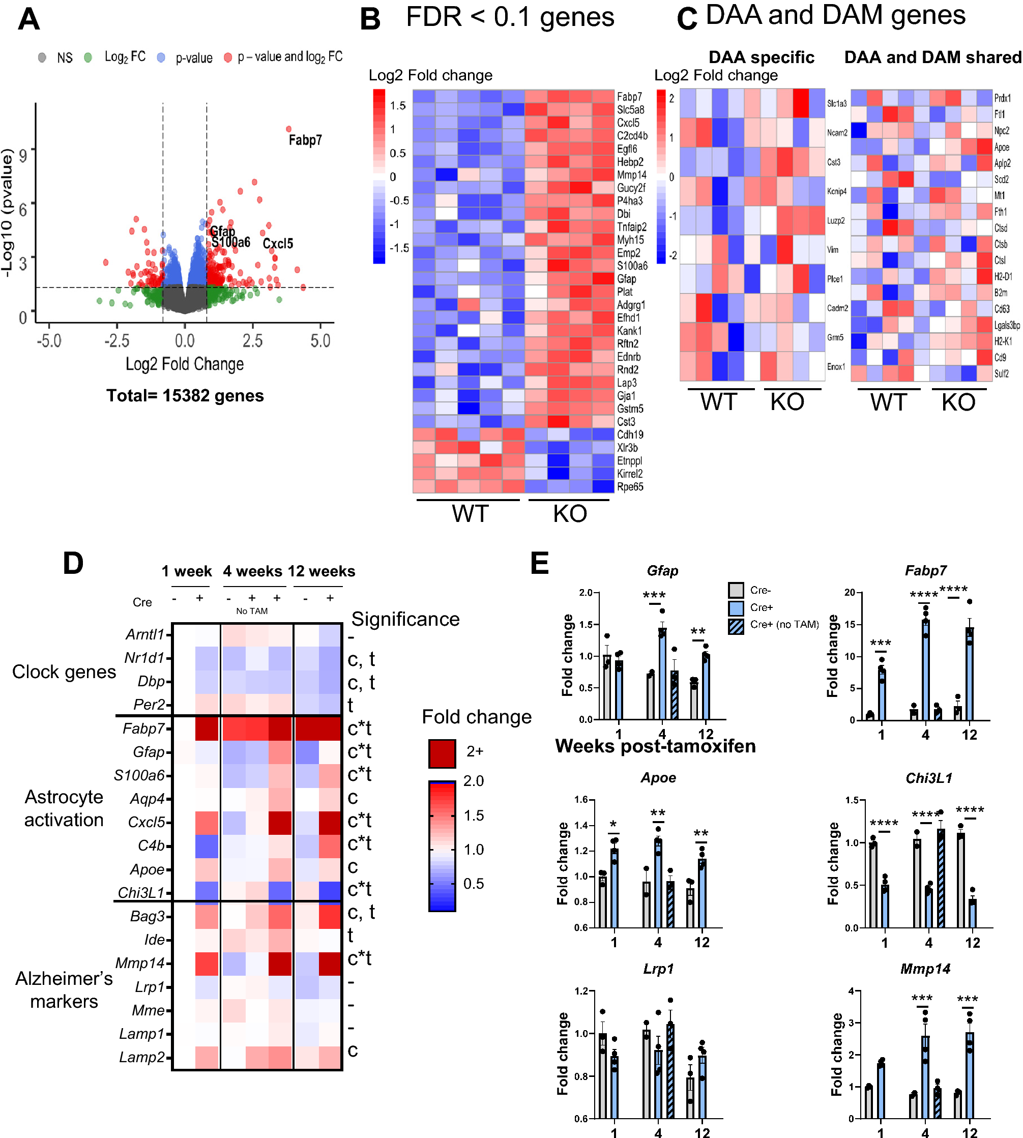
Figure 1

Brain transcriptomic analysis of astrocyte-specific Bmal1 KO mice. (A–C) RNAseq analysis of frontal cortex from 5-month-old BMAL1 aKO mice and Cre- littermate controls (3 months post-tamoxifen) reveals differentially expressed genes defining clock-disrupted astrocytes (n = 5 WT, n = 4 BMAL1 aKO). (A)Volcano plot of differentially expressed genes in BMAL1 aKO (Log2 fold change cutoff = 1.2, -Log10pvalue cutoff = 0.05). (B) Heatmap of differentially expressed genes sorted by log2 fold change (FDR < 0.1). (C) DAA and DAM genes from Habib et al. 2020, only Cst3 is significantly different (FDR < 0.1). (D,E) Fluidigm qPCR gene expression analysis of WT and BMAL1 aKO mice given tamoxifen for 5 days and harvested 1 week, 4 weeks, and 12 weeks later (n = 2–4 mice per group, mice 5.5–7 months-old). (D) Heatmap of genes involved in the circadian clock, astrocyte activation, and Alzheimer’s disease (AD). Two-way ANOVA analysis: c = significant main effect of Cre genotype, t = main effect of time post-tamoxifen, c*t = interaction effect of Cre and time, = no significance. (E) Individually plotted gene expression from D. * = p < 0.05, ** = p < 0.005, *** = p < 0.0005, **** = p < 0.0001 by two-way ANOVA with Sidak multiple comparisons test. Panels (A–C) was made using R Studio version 1.3.959 (https://www.rstudio.com), (A) using the Enhanced Volcano package, and (B,C) using Pretty Heatmaps package. (D) was generated using GraphPad Prism version 9.2 (https://www.graphpad.com).