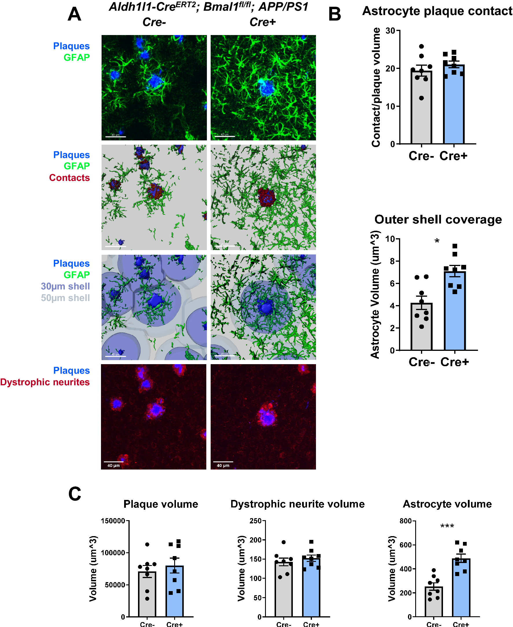
Figure 2

Astrocyte-specific Bmal1 deletion increase peri-plaque astrocyte activation in APP/PS1 mice. (A) Confocal images and 3D renderings of cortical astrocytes and plaques from 4-month-old BMAL1 aKO; APP/PS1-21 mice and Cre- controls (scale bar = 40 µm). Plaques labeled in blue (X34) and astrocytes labeled in green (GFAP) with astrocyte-plaque contact represented by 3D overlap (red). Plaque shells rendered at 30 µm and 50 µm distance from plaque surface. (B) Quantification of astrocyte-plaque contact volume and astrocyte volume within the outer shell (50 µm from plaque surface). (C) Quantification of 3D plaque volume, dystrophic neurite volume (LAMP2) and astrocyte volume per 20X image. * = p < 0.05, *** = p < 0.0005 by T-test. Panel 1A was generated using Imaris version 9 (https://imaris.oxinst.com).