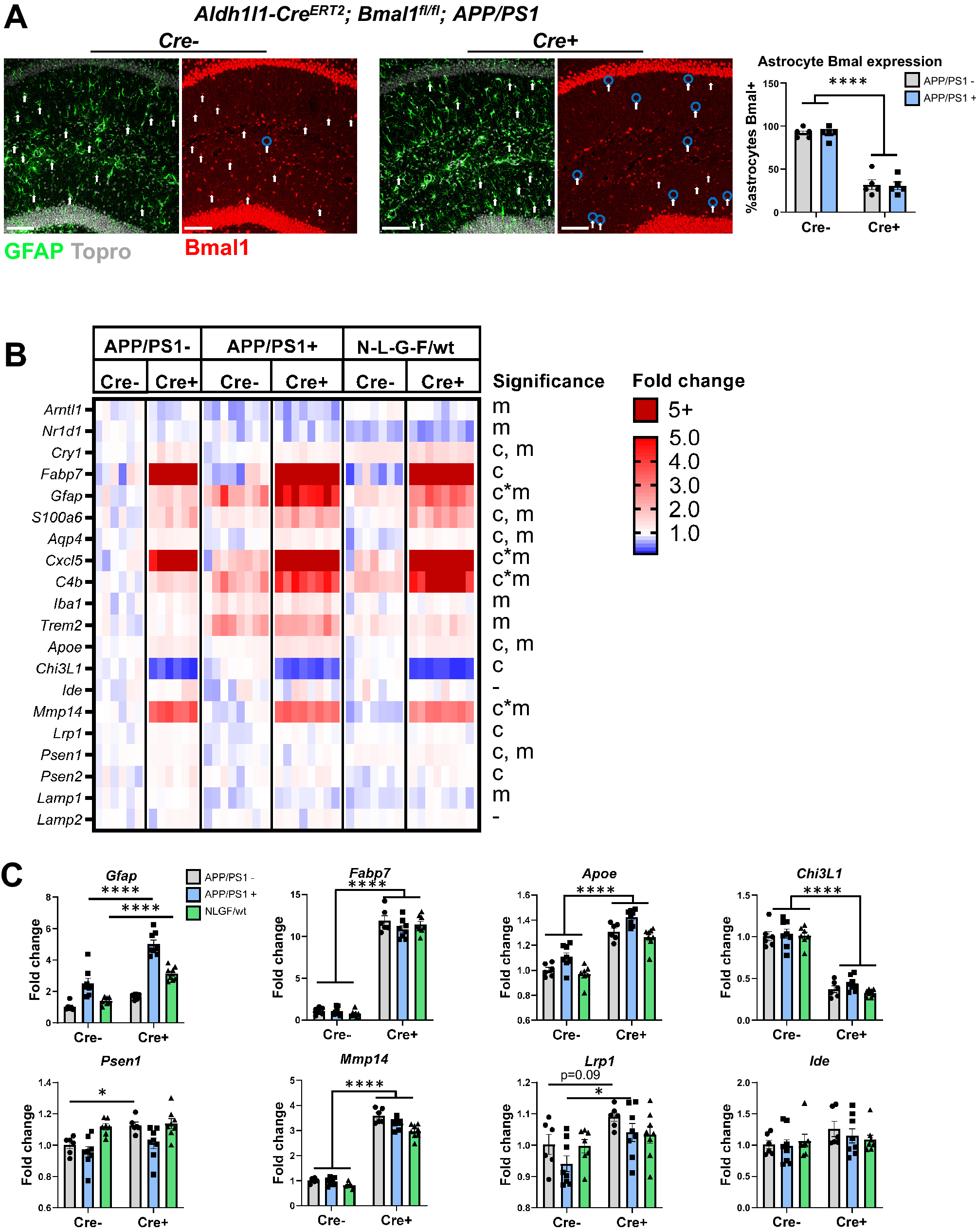
Figure 5

Astrocyte Bmal1 regulates genes with conflicting effects on Aβ deposition. (A) Topro, GFAP, and BMAL1 staining in CA1 hippocampus of 4-month-old BMAL1 aKO; APP/PS1-21 mice and Cre- controls (scale bar = 100 µm). Arrows indicate astrocyte nuclei quantified as indicated by Topro nuclei surrounded by GFAP positivity. Blue circles indicate nuclei quantified as BMAL1 negative. Quantification of astrocytes counted as BMAL1- or BMAL1+ is shown on the right. n = 5 mice per group, **** = p < 0.0001 by two-way ANOVA with Sidak multiple comparisons test. (B) Heatmap of Fluidigm qPCR analysis of 20 genes involved in the circadian clock, glial activation, and Alzheimer’s Disease in cortex from Aldh1l1-CreERT2; Bmal1fl/fl mice and Cre- controls with or without APP/PS1-21 or APPNL-G-F/wt (n = 6–8 mice per group). Two-way ANOVA analysis: c = significant main effect of Cre genotype, m = main effect of Aβ model, c*m = interaction effect of cre and Aβ model, - = no significance (all p < 0.05). (C) Individually plotted genes from A. * = p < 0.05, ** = p < 0.005, *** = p < 0.0005 by two-way ANOVA with Sidak multiple comparisons test. Panel B was made using GraphPad Prism version 9.2 (https://www.graphpad.com).