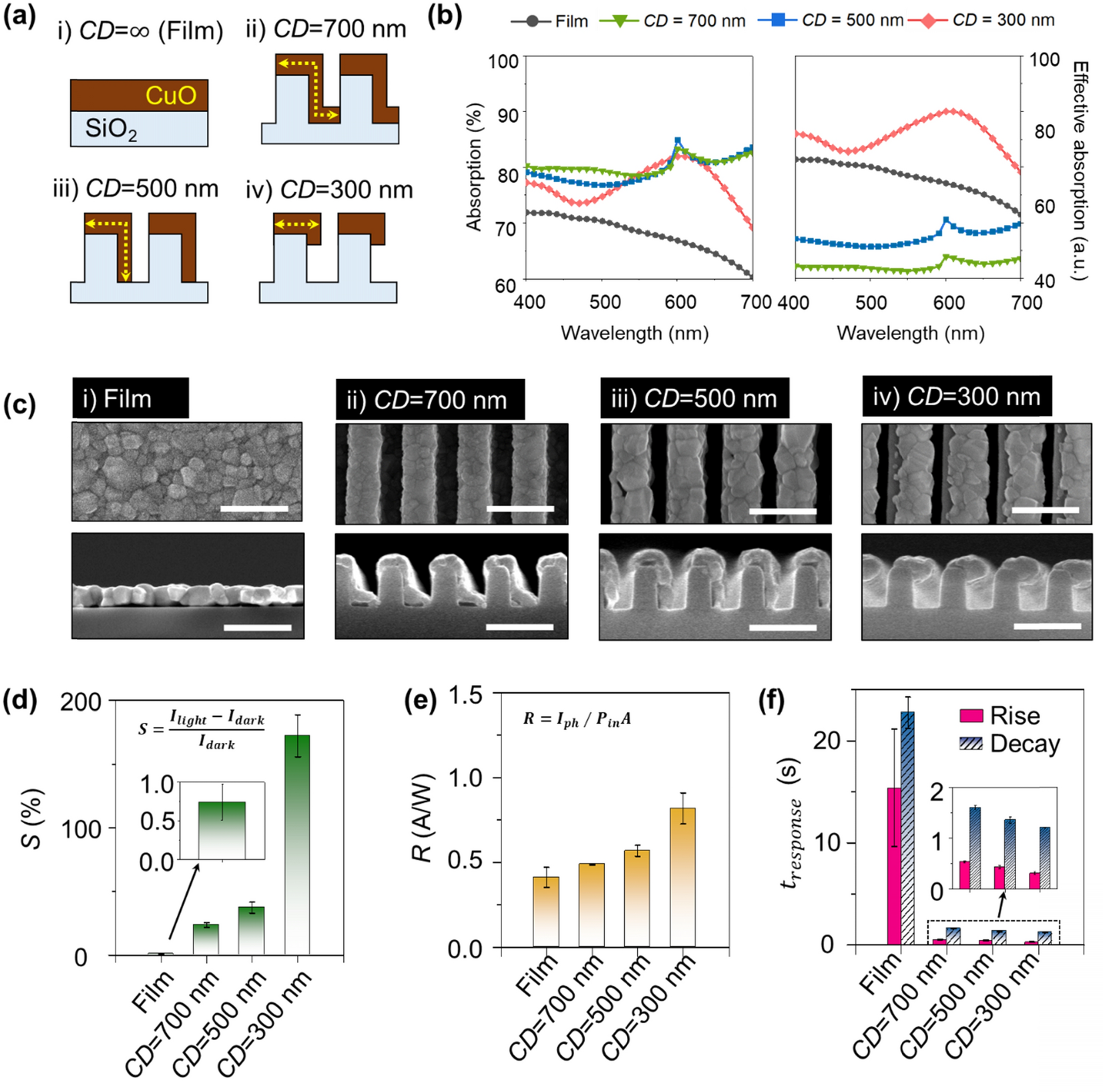
Figure 4
From: Aligned CuO nanowire array for a high performance visible light photodetector

Performance comparison of various device shapes with different critical dimensions (CD). (a) Top (upper panel) and cross-sectional (lower panel) SEM image of various fabricated CuO shapes. (b) Calculated absorption of NW array with different CDs. (left panel: calculated value, right panel: normalized value using unit volume of CuO). (c) Fabricated CuO film and CuO NWs with different CDs (upper panel: top view, lower panel: cross-sectional view/scale bar 500 nm). Calculated optoelectrical results in comparison to different CuO nanostructures having different CD, (d) sensitivity (S), e) photo-responsivity (R), and (f) response time of the fabricated samples. All data are calculated from the optoelectronic response for Plight = 22.5 μW/cm2.