Figure 9
From: RFC2: a prognosis biomarker correlated with the immune signature in diffuse lower-grade gliomas

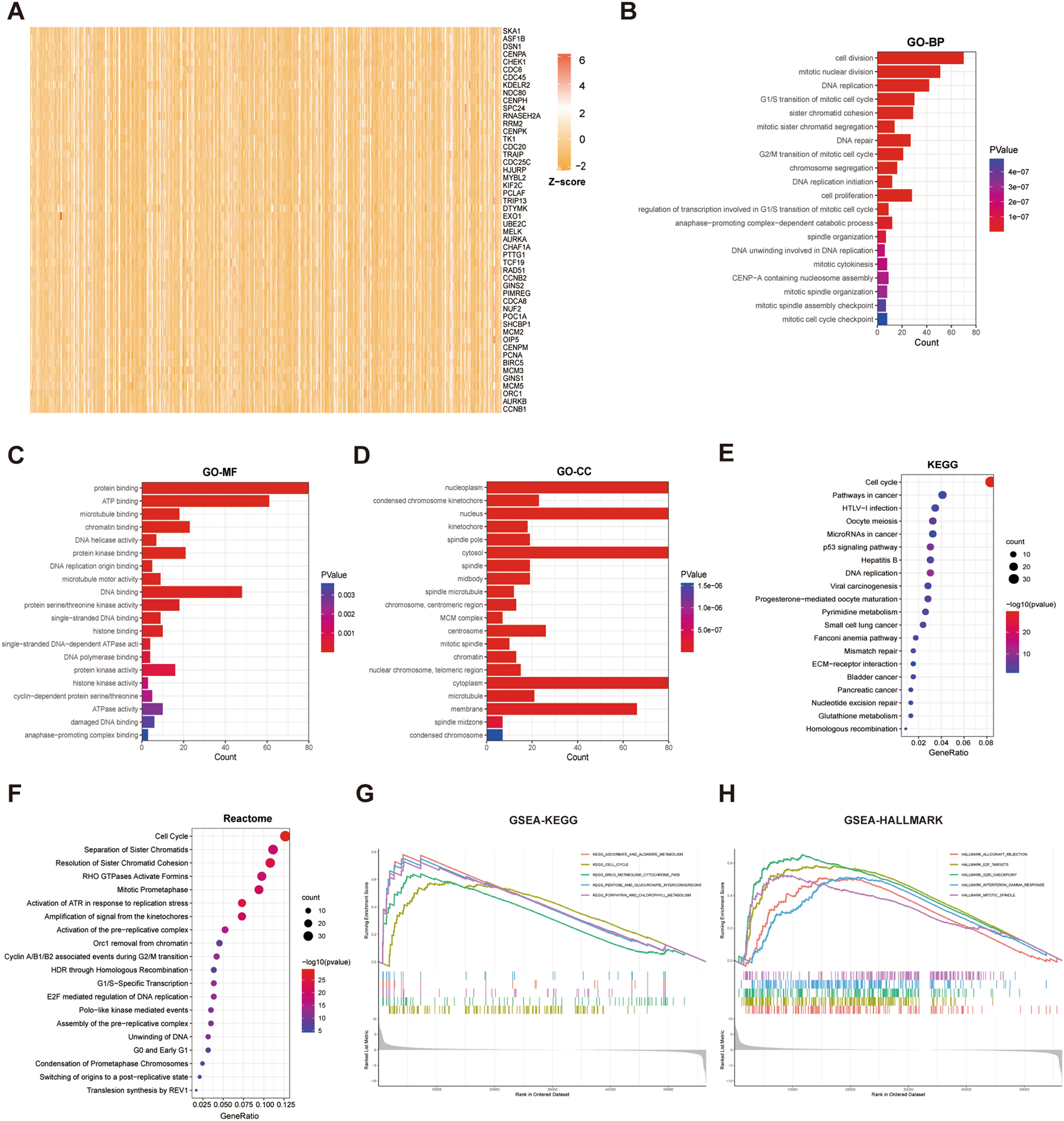
The functional enrichment analyses of RFC2 in LGG. (A) Heatmap showing the top 50 genes most positively related to RFC2. (B–D) The top 20 Gene Ontology (GO) terms related to RFC2 in biological processes (BP) categories (B), molecular function (MF) categories (C), and cell component (CC) categories (D) respectively. (E) The top 20 Kyoto Encyclopedia of Genes and Genomes (KEGG) pathways correlated with RFC2. (F) The top 20 Reactome pathways correlated with RFC2. (G) GSEA results showing the top 5 KEGG pathways associated with RFC2. (H) GSEA results showing the top 5 HALLMARK pathways associated with RFC2.