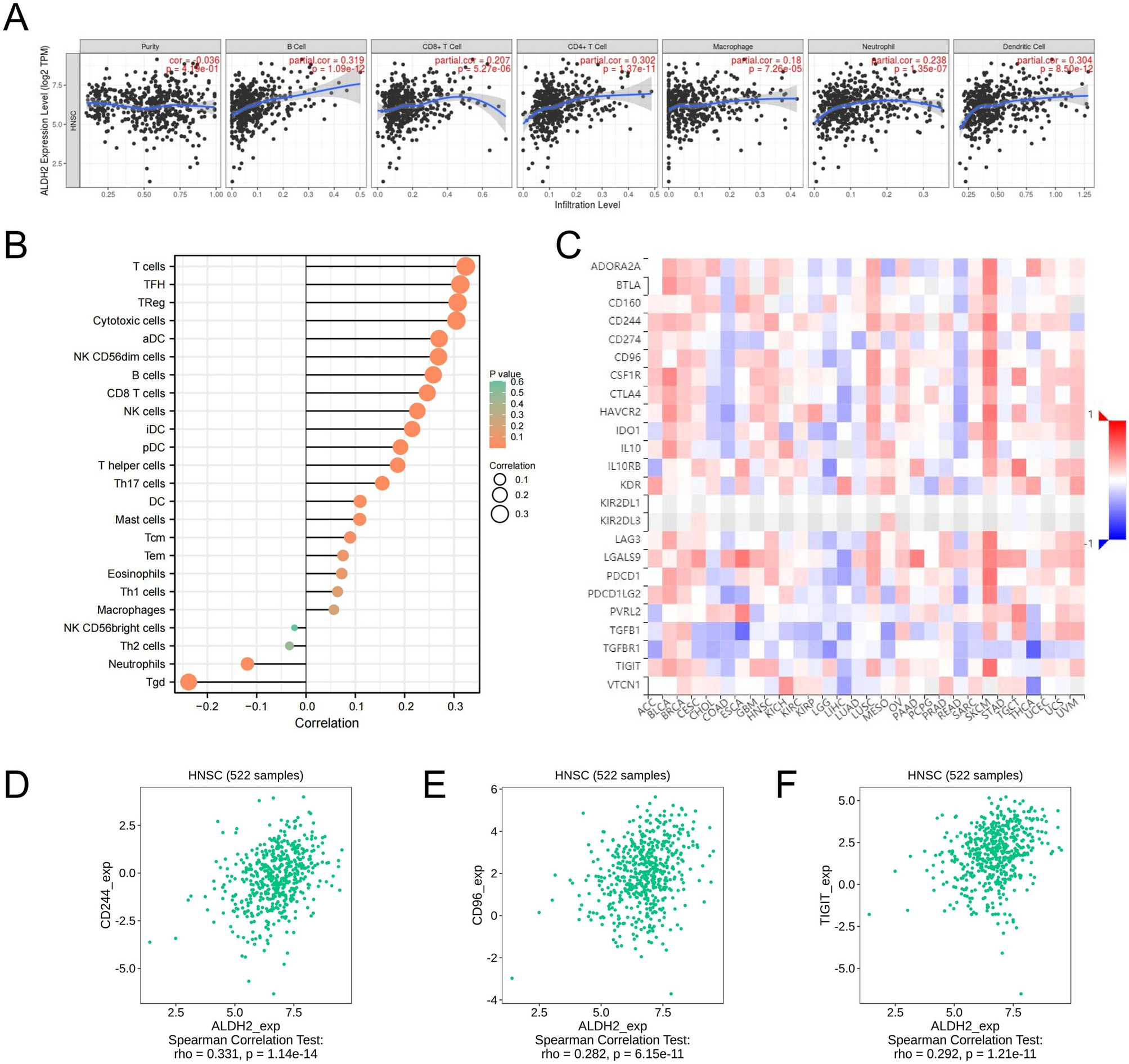
Figure 6

ALDH2 Expression is Correlated with the Level of Immune Infiltration in HNSC. (A) Correlation of immune infiltration with ALDH2 expression according to TIMER and analysed by a purity-corrected Spearmanās test. (B) Immune infiltration levels of ALDH2 as shown by a lollipop diagram. (C) Immune inhibitors that might be regulated by ALDH2 (http://cis.hku.hk/TISIDB). (D-F) The expression level of ALDH2 had significant positive correlations with immune inhibitors (CD244, CD96 and TIGIT).