Figure 3
From: Neuroprotective effects of violacein in a model of inherited amyotrophic lateral sclerosis

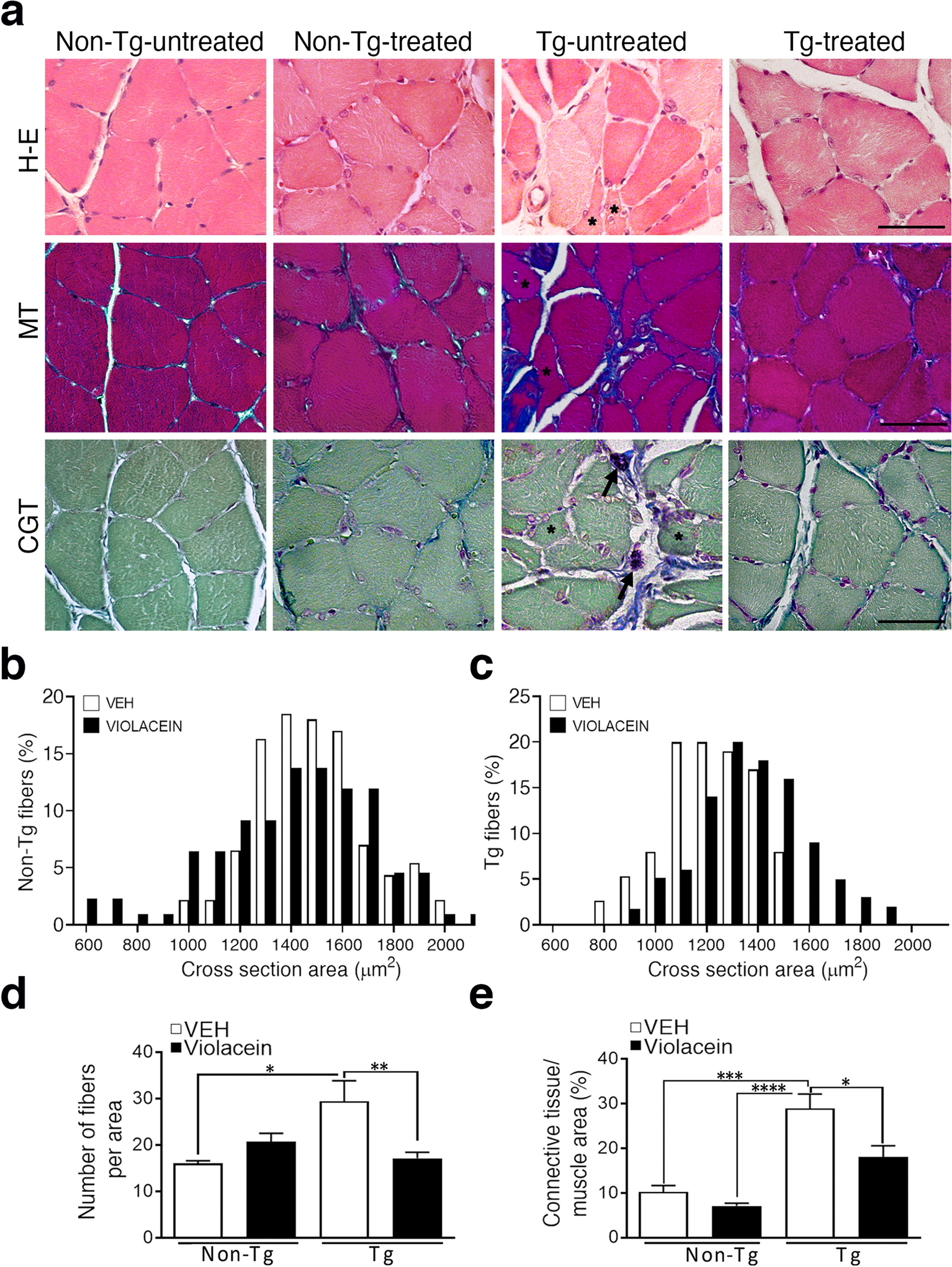
Histological analysis of muscle soleus upon violacein treatment. (a) Representative light images of cross-sectional muscle fibers stained with hematoxylin–eosin (H&E) and Masson (MT) and Cajal-Gallego (CGT) trichromes from each experimental group. Non-Tg animals showed muscle fibers of similar size and morphology and ordered collagen (blue staining in MT or CGT). Instead, Tg-untreated condition presented atrophic fibers (asterisks), fibrosis evidenced by abundant disordered collagen fibers and mastocytes (black arrows in CGT staining) close to atrophic fibers indicating clear pathological signs. The Tg-treated condition showed minor pathological signs as indicated by less atrophic fibers, decreased collagen areas and general appearance closer to that of Non-Tg conditions. Calibration: 50 μm. (b, c) Distribution of soleus cross sectional areas in Non-Tg (b) and Tg (c) -untreated (vehicle, white columns) and -treated (violacein, black columns) rats showing in Tg-treated animals a displacement of the fiber size frequency peak toward the bigger values. (d) The number of fibers per area were increased in Tg-untreated related to Non-Tg (p = 0.0338) or Tg-treated rats (p = 0.0099). Non-Tg and Tg-treated values were similar (p = 0.2229). (e) Quantitative analysis of MT stain evidenced increased collagen in Tg-untreated when compared with Non-Tg (p = 0.0007) or with Tg-treated rats (p = 0.0175).