Figure 8
From: EML1 is essential for retinal photoreceptor migration and survival

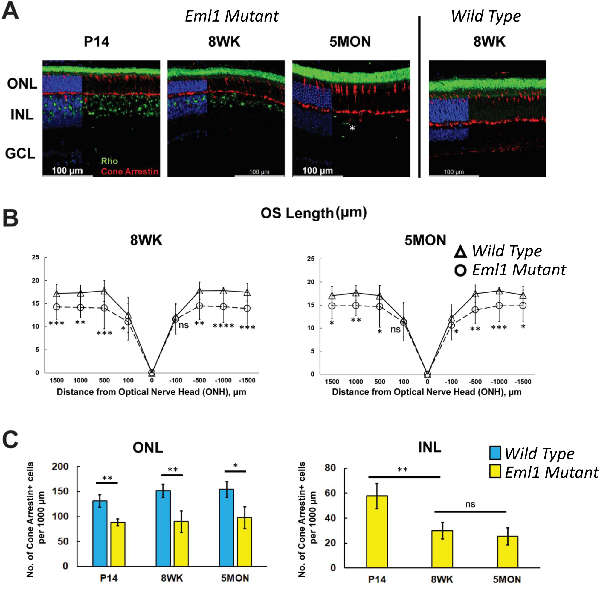
Identification of the mislocalized cells in Eml1 mutant retina. (A) Immunofluorescence staining from the Eml1 mutant retina at P14, 8 weeks and 5 months (left panels) and wild type retina at 8 weeks (right panel) for rhodopsin (green) and cone arrestin (red) and nuclear stain DAPI (blue). An outer segment of a rhodopsin-positive cell within the INL in the Eml1 mutant retina at 5 months (starred). Images of the 220 µm acquisition were taken at 1000 µm from ONH. (B) The outer segment length as a function of the distance from the optic nerve head presented as spider plots in the Eml1 mutant retinas (circles) and wild type retinas (triangles) at 8 weeks (left) and 5 months (right). (C) Cone cell density analysis in ONL (left) and INL (right) in wild type retinas (blue) and Eml1 mutant retinas in a 1000 µm-wide retina section (yellow). Error bars show S.D. for all data.