Figure 1
From: Role of the Pbrm1 subunit and the PBAF complex in Schwann cell development

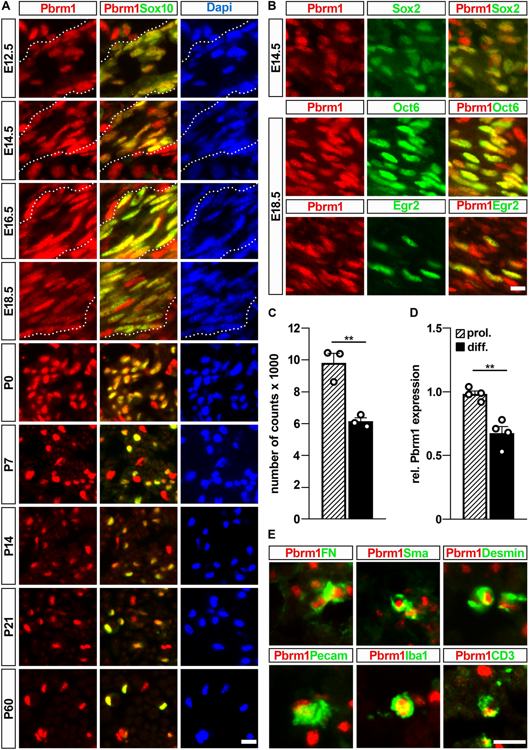
Pbrm1 occurrence in peripheral nerves and Schwann cells. (A) Co-immunohistochemistry with antibodies directed against Pbrm1 (red, left and middle panels) and Sox10 (green, middle panels) in embryonic spinal nerves (boundaries depicted by dotted lines) at E12.5, E14.5, E16.5 and E18.5 as well as postnatal sciatic nerves at P0, P7, P14, P21 and P60. Nuclei were counterstained with DAPI (blue, right panels). (B) Co-immunohistochemistry with antibodies directed against Pbrm1 (red, left and right panels) and Sox2, Oct6 and Egr2 as stage-specific Schwann cell markers (green, middle and right panels) at E14.5 and E18.5 as indicated. (C, D) Analysis of Pbrm1 expression in Schwann cells cultured under proliferating (hatched bars) and differentiation (black bars) conditions according to published RNA-Seq data (GSE101153, presented as absolute number of counts for n = 3, in C) and quantitative RT-PCR (with average normalized expression levels in proliferating cells set to 1 and shown as mean ± SEM for n = 4, in D). Statistical significance was determined by unpaired two-tailed Student’s t-test (**P ≤ 0.01). (E) Co-immunohistochemistry with antibodies directed against Pbrm1 (red) and various markers for other nerve-associated cell types (green), including fibronectin (FN), α-smooth muscle actin (Sma), Desmin, Pecam, Iba and CD3 in sciatic nerve tissue at P14 Scale bars: 10 µm (A, B, E).