Figure 2
From: Role of the Pbrm1 subunit and the PBAF complex in Schwann cell development

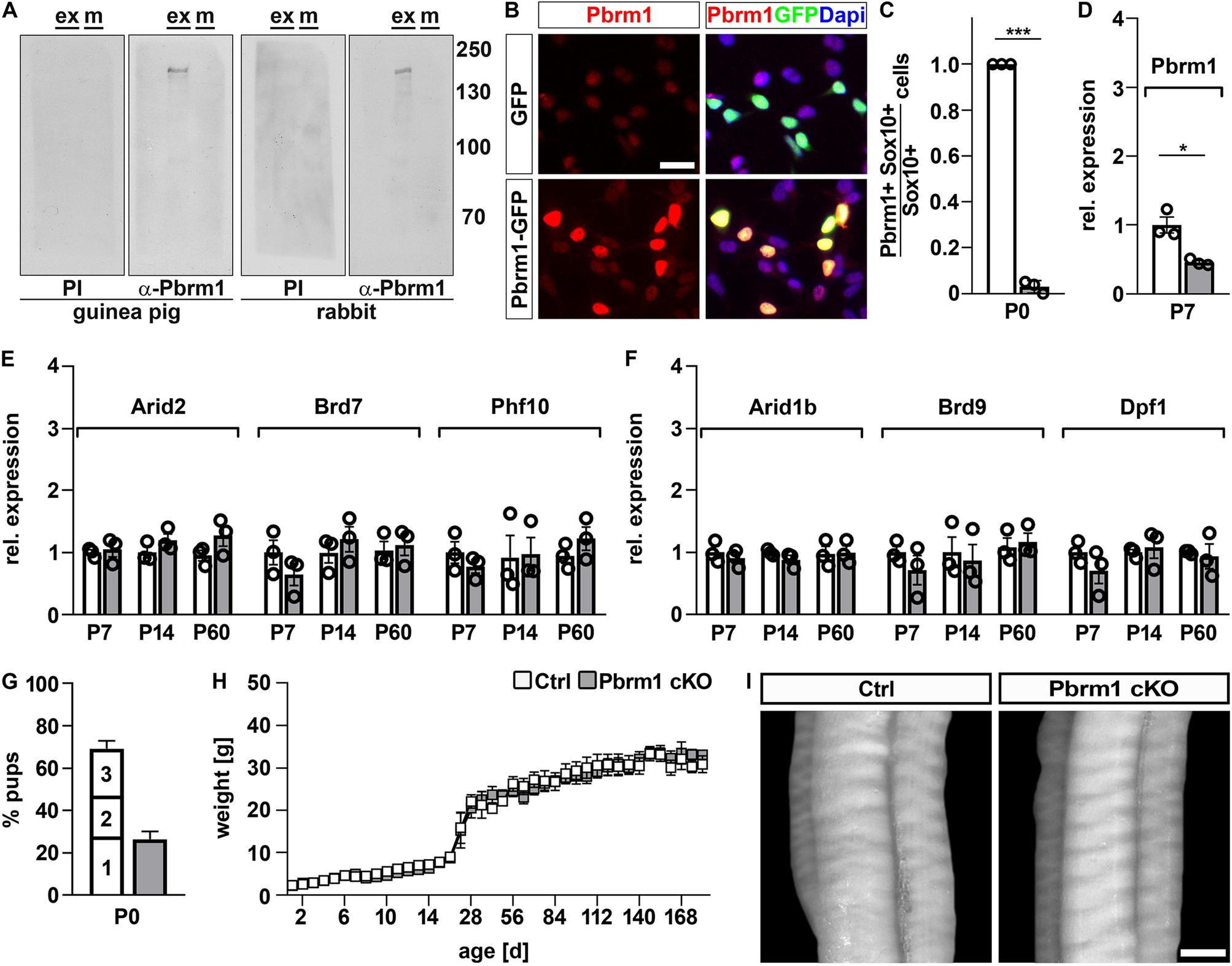
General characterization of Pbrm1 cKO mice. (A) Detection of Pbrm1 in Pbrm1-transfected HEK293 whole cell extracts (ex) after gel electrophoresis alongside a protein size standard (m) by western blot using guinea pig and rabbit Pbrm1 antisera (α-Pbrm1) as well as matched preimmune sera (PI) as indicated below the blots. Numbers on the right represent molecular weight markers in kilodaltons. The complete nitrocellulose membranes that were incubated with the antibodies are shown. (B) Immunocytochemical staining of HEK293 cells transfected with GFP (green) or a Pbrm1-GFP fusion protein (red). Nuclei are counterstained with DAPI. (C) Efficiency of Pbrm1 deletion as determined by the fraction of Pbrm1-positive Schwann cells among all Schwann cells in spinal nerves of control (Ctrl) and Pbrm1 cKO mice at P0 (shown as mean ± SEM, n = 3 per genotype). (D–F) Determination of transcript levels for wildtype Pbrm1 (D), the PBAF-specific subunits Arid2, Brd7, Phf10 (E) and the BAF-specific subunits Arid1b, Brd9, Dpf1 (F) in spinal nerves of control and Pbrm1 cKO mice at P7, P14 and P60 (mean ± SEM, n = 3 per genotype). (G) Frequency of Pbrm1 cKO mice in litters (n = 16) obtained from breedings of Pbrm1fl/fl with Pbrm+/fl Dhh::Cre mice as compared to controls (1 = Pbrm+/fl, 2 = Pbrmfl/fl, 3 = Pbrm+/fl Dhh::Cre). (H) Determination of body weight of control and Pbrm1 cKO mice (n = 3–5 per genotype) during the first 6 months of life. (I) Appearance of sciatic nerves from control and Pbrm1 cKO pups (placed on a black background) at P21. Scale bar: 25 µm (B), 0.2 mm (I). Statistical significance was determined by unpaired two-tailed Student’s t-test (*P ≤ 0.05; ***P ≤ 0.001).