Figure 5
From: Plant stem tissue modeling and parameter identification using metaheuristic optimization algorithms

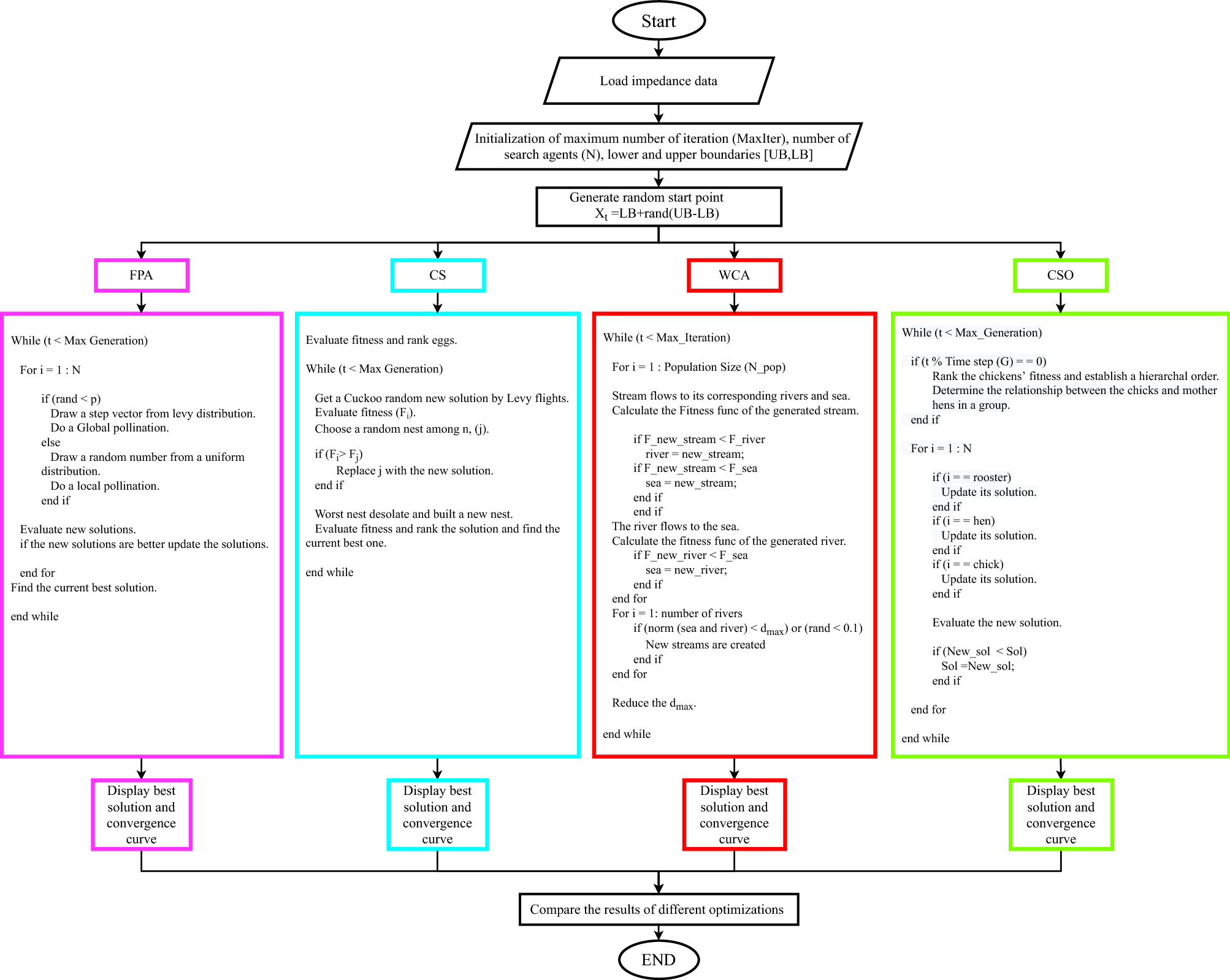
Summery flowchart for the different employed optimization process.
From: Plant stem tissue modeling and parameter identification using metaheuristic optimization algorithms

Summery flowchart for the different employed optimization process.