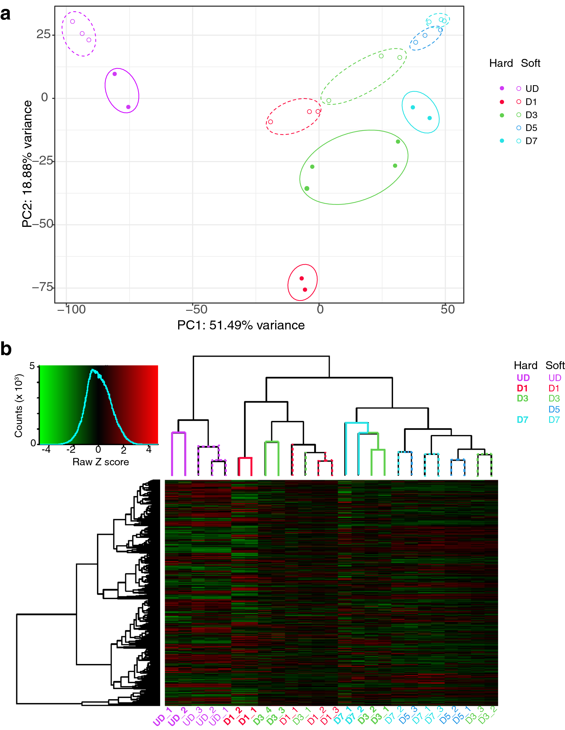
Figure 1

PCA plot and dendrogram for C1F cells differentiating on hard or soft surfaces. (a) PCA analysis for each set of samples at each time point. ‘Hard’ represents hard surfaces (approximately 100 kPa stiffness). ‘Soft’ represents soft surfaces (approximately 12 kPa stiffness). At each time point, the values for samples (replicates) on hard surfaces and soft surfaces are shown as individual points. (b) Hierarchical clustering of gene expression for cells grown on hard or soft surfaces at different each time point. The branch length at the top of the figures indicates the level of dissimilarity between sample clusters (those with shorter branches have a higher degree of similarity). Each individual branch represents a group of related genes expressed within the corresponding sample (replicate) labelled underneath.