Figure 4

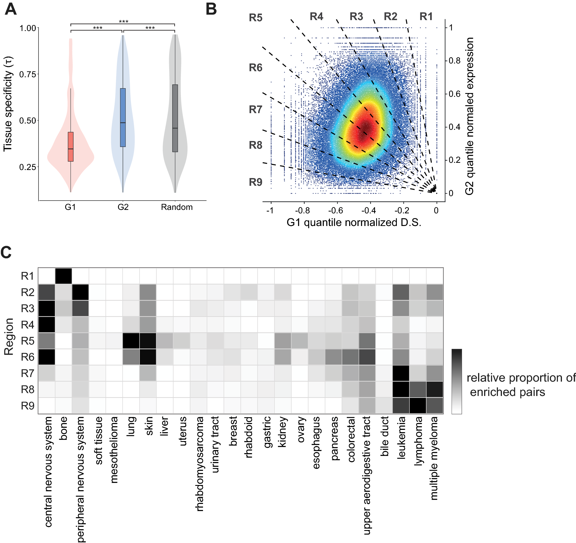
Tissue specificity of CEBU. (A) Tissue specificity (τ) of G1 and G2 pairs. τ was calculated for G1 and G2 from high C-score gene pairs. Statistical significance was assessed by paired-t test. (B) Density plot showing overlay of 100,000 randomly selected high C-score gene pairs. D.S. (G1s) and expression (G2s) were normalized to be between − 1 and 0 or 0 and 1, respectively. Each dot represents a cell line based on its normalized D.S. for G1 and normalized expression for G2. Color gradient indicates low to high density as blue to dark red, respectively. The normalized C-score plot was divided equally into nine regions (R1–R9) by radiating lines out from zero. (C) Tissue/cell-type specificity of each region (R1–R9) of the normalized C-score plot. The heatmap represent the relative percentage of statistically enriched gene pairs for the corresponding tissue/cell types. The heatmap is created by the Conditional Formatting function of Excel.