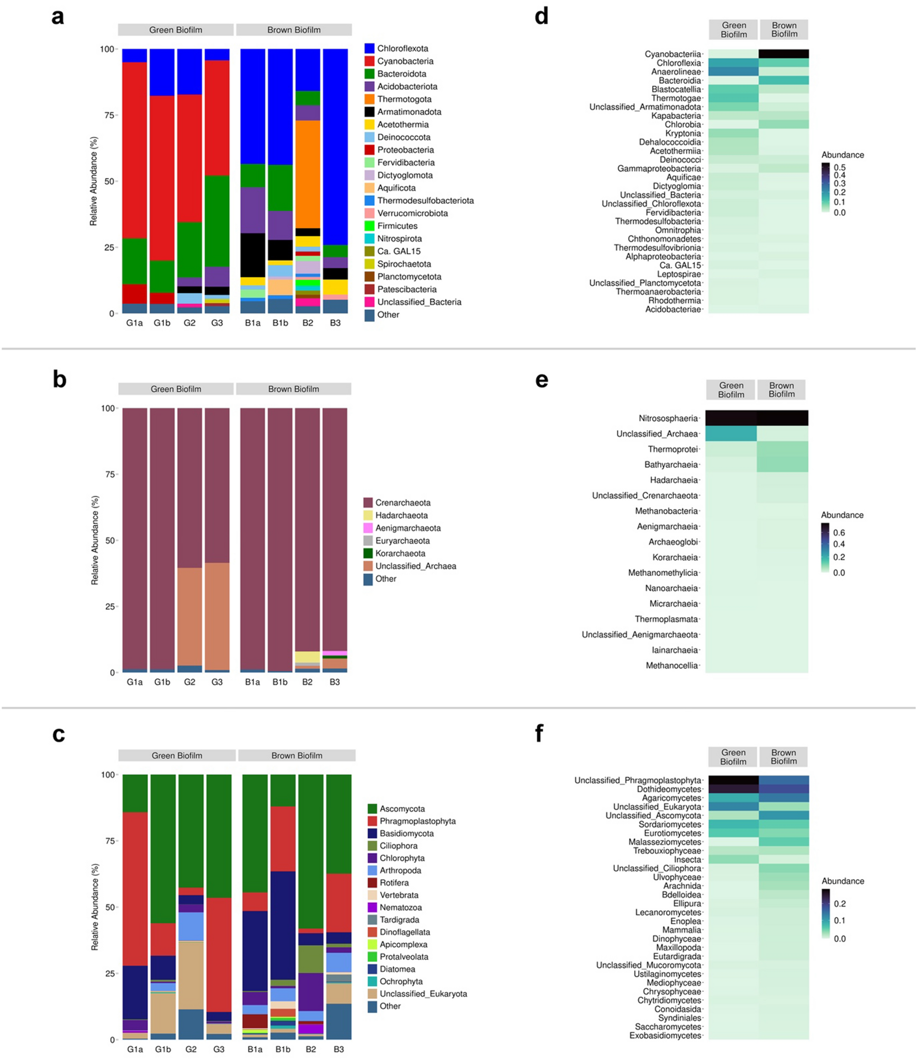
Figure 2

Taxonomic distribution at the phylum level of (a) Bacteria. (b) Archaea. (c) Eukaryotes. (d–f) Heat map showing the average relative abundance of class-taxonomy for green and brown mats, respectively for bacteria, archaea, and eukaryotes.

Taxonomic distribution at the phylum level of (a) Bacteria. (b) Archaea. (c) Eukaryotes. (d–f) Heat map showing the average relative abundance of class-taxonomy for green and brown mats, respectively for bacteria, archaea, and eukaryotes.