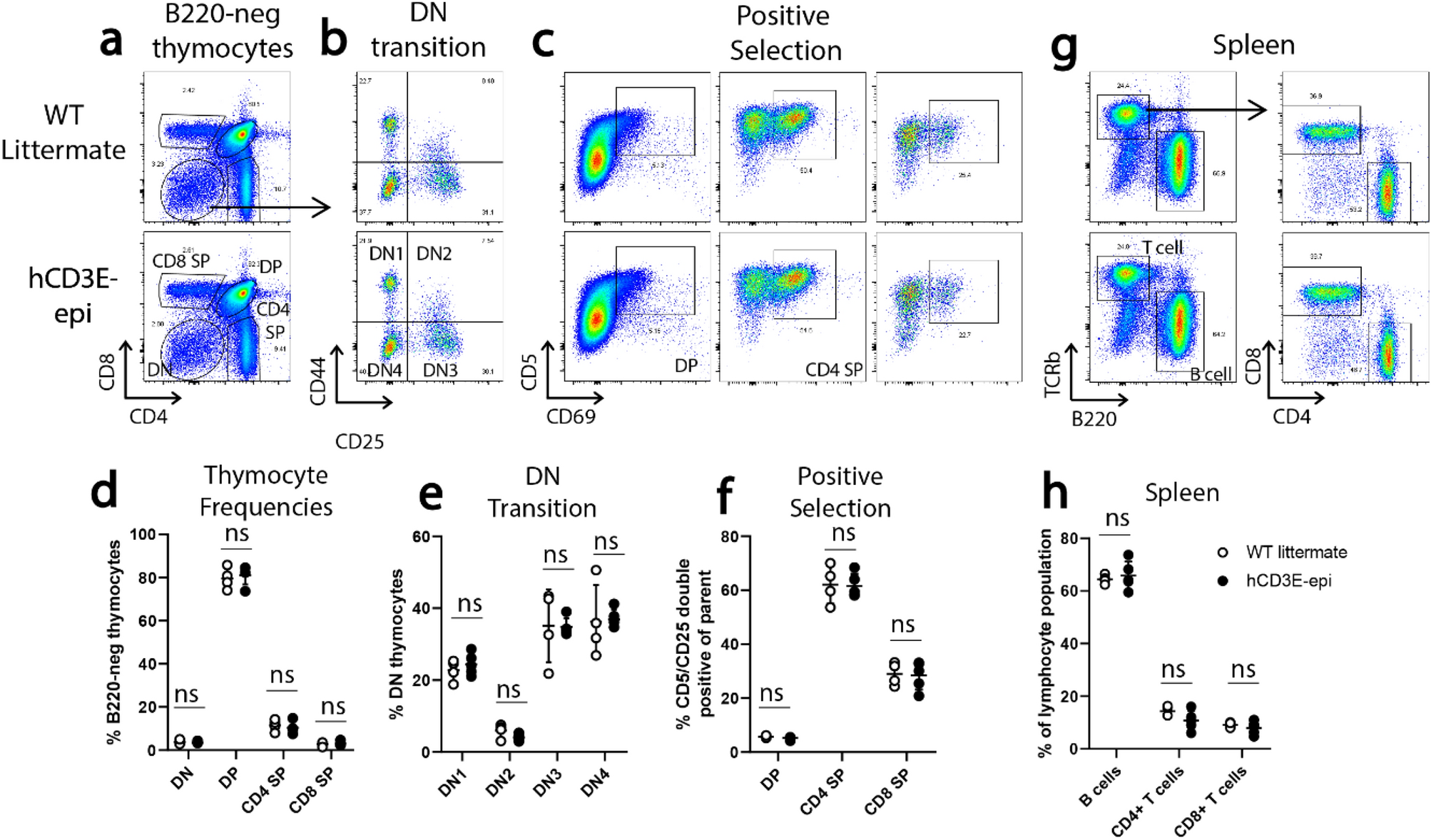
Figure 4

Normal T cell development in hCD3E-epi mice. (a–f) Representative flow cytometric staining and quantification of thymocytes from WT littermate controls (top row) and hCD3E-epi mice (bottom row). (a) Thymocyte frequencies defined by CD4 and CD8 surface staining to identify single positive (SP), double positive (DP), and double negative thymocytes (DN). Samples are quantified in (d) as a percentage of live B220-negative thymocytes. (b) Representative staining to depict transition through double DN1-4 stages of thymocyte development, defined by surface CD44 and CD25 staining. Samples are quantified in (e) as a percentage of total live DN thymocytes (c) Representative staining to depict thymocytes undergoing positive selection at the double positive, CD4 SP, and CD8 SP stages (left to right), defined by surface expression of CD5 and CD69 activation markers. Data are quantified in (f) as the percentage of CD5-positive and CD69-positive withing the indicated parent population. (g) Representative flow cytometric staining and quantification (h) of B cells and CD4/8 T cells in spleens, calculated as a percentage of the total live lymphocyte population. Each symbol represents a single mouse. WT littermate (n = 4 open circles) and hCD3E-epi (n = 5 filled circles). Data are representative of two individual experiments. No significant differences in thymocyte/lymphocyte frequencies were observed using student unpaired T test (ns = not significant, p > 0.05). Error bars represent mean + /- SEM.