Figure 4
From: Internalization and trafficking of CSPG-bound recombinant VAR2CSA lectins in cancer cells

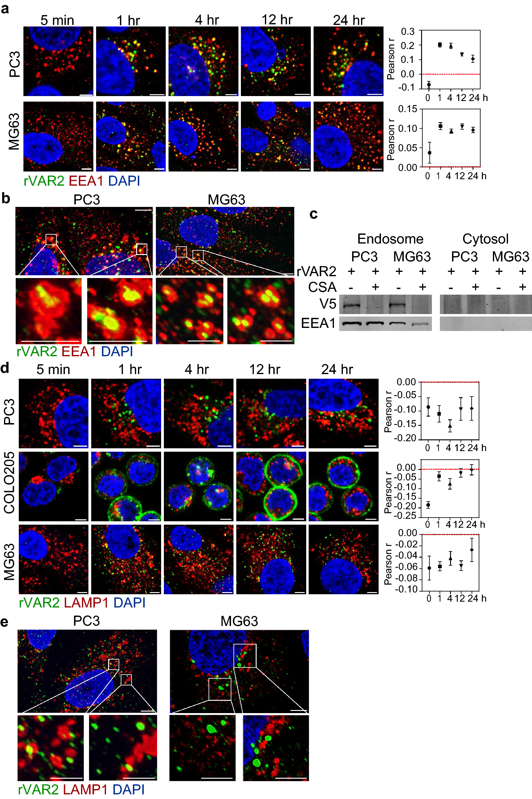
Intracellular trafficking of rVAR2. Confocal images of PC3, COLO205, and MG63 cells stained for rVAR2 and (a) EEA1 or (d) LAMP1 after rVAR2 incubation at the indicated timepoints. Colocalization was quantified by measuring pearson correlation coefficient of AF488 (rVAR2) and AF594 (markers) signals from confocal images. Values represents the average ± standard error of ≥ 10 images. High resolution images of rVAR2 colocalizing with (b) EEA1 or (e) LAMP1 were acquired in cells after 4 h of rVAR2 incubation. Scale bar represents 5 µm in large images and 500 nm in small images. (c) Western blot of purified endosome or cytosol by subcellular fractionation in PC3 and MG63 cells.