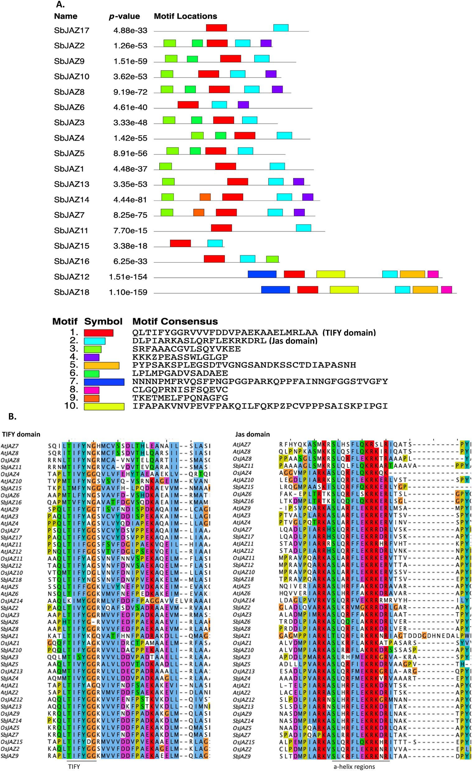
Figure 5

(A) Schematic representation of the conserved motifs in sorghum JAZ proteins. Conserved motifs and their alignment among JAZ proteins was elucidated by using MEME tool. Most of the proteins possess similar domains revealing their conserveness. Each colored box represents a motif in the protein, with the consensus motif sequence below in the index. (B) Cross-species comparison of TIFY and Jas domains revealed the sequence conservation of these domains.