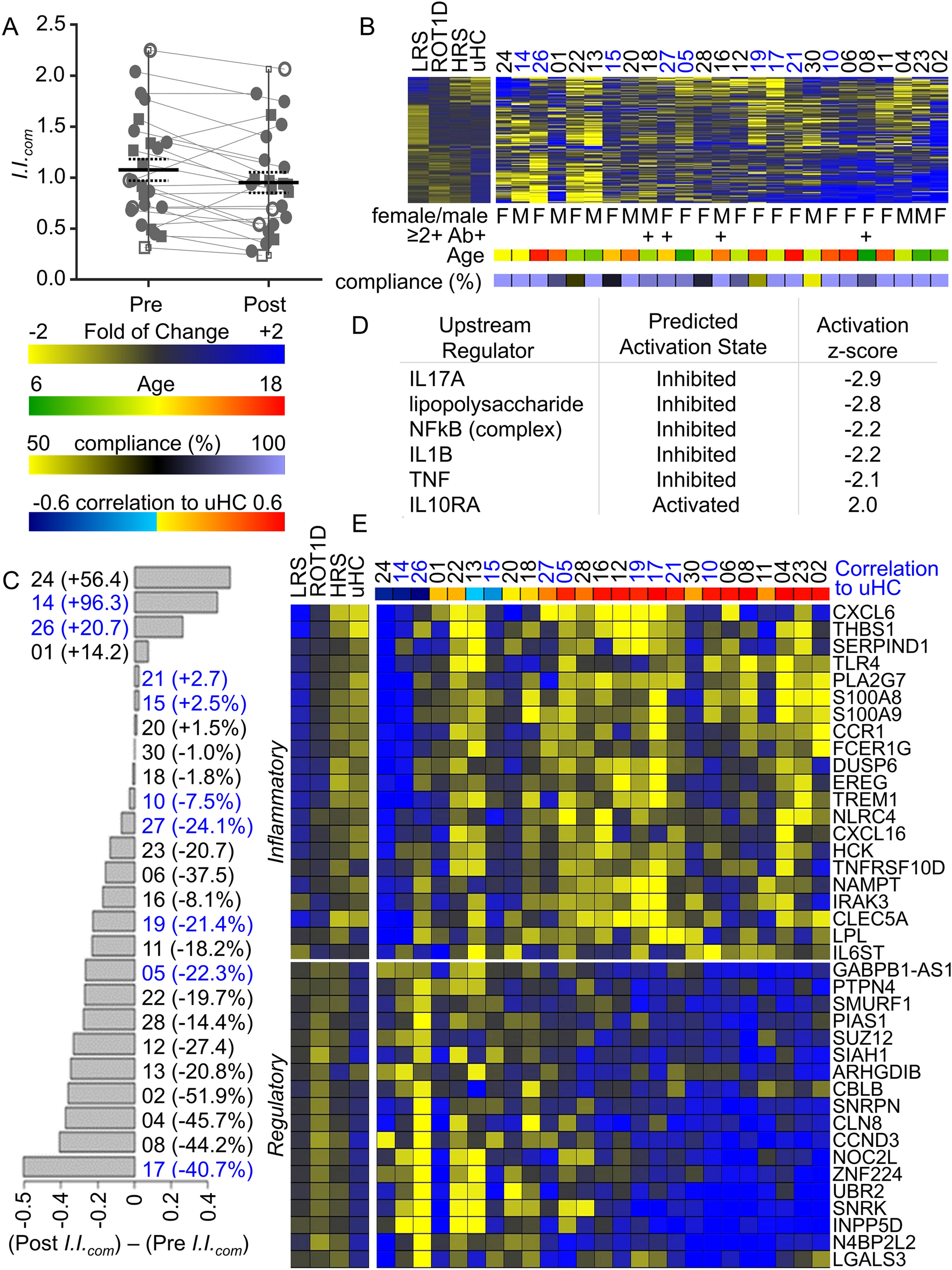
Figure 2

Assessment of systemic inflammation by plasma-induced transcription. Ontology-based scoring was conducted as described33. In Ref.33, inflammatory activity was associated with transcripts upregulated by LRS and RO T1D plasma and downregulated by HRS and uHC plasma; regulatory activity was associated with transcripts downregulated by LRS and RO T1D plasma and upregulated by HRS and uHC plasma. This formed the basis of I.I.com, which is determined by calculating an average ratio between the mean log intensity of the induced inflammatory genes (307) versus the mean log intensity of the induced regulatory genes (1067) of the four data subsets. (A) The mean I.I.com of the 25 subjects prior to supplement was higher (1.08 ± 0.53) than that observed after supplement (0.95 ± 0.50; paired T-test, 1-tail: p = 0.017). Subjects with low-risk HLA haplotypes are represented by circles, subjects with high-risk HLA haplotypes are represented by squares. Subjects with ≥ 2 anti-islet antibodies are represented by open symbols; the significant reduction in I.I.com remained after exclusion of these subjects (pre-supplement: 1.08 ± 0.48; post-supplement 0.97 ± 0.45; paired T-test, 1-tail: p = 0.045). I.I.com was also reduced among the four antibody positive subjects, however the difference did not reach statistical significance (pre-supplement 1.06 ± 0.84; post-supplement 0.88 ± 0.81; paired T-test, 1-tail: p = 0.076). (B) Expression levels of the 1374 probe sets used to calculate I.I.com. Left panel: mean response of the LRS, ROT1D, HRS and uHC cohorts described in Ref.33. Right panel: supplemented siblings. Each column is a subject. Data are expressed as fold-change post- vs pre-supplement. Subject identifiers are provided, blue font indicates high-risk HLA, black font indicates low-risk HLA. Indicated are sex and autoantibody status. Color bars indicate age and percent compliance based on returned sachets. (C) Bar graph indicating absolute change (and percent change) in I.I.com. Subject identifiers are provided, blue indicates high risk-HLA, black indicates low-risk HLA. (D) Among the 1374 ttranscripts used to calculate I.I.com, 422 were differentially induced between the pre- and post-supplement samplings at a false discovery rate < 20% after exclusion of subjects 24, 14, 26, and 1. These were analyzed with the IPA upstream analysis tool. A z-score > 2.0 is significantly activated; a z-score > − 2.0 is significantly inhibited. (E) Expression levels of well-annotated transcripts selected from the 422 transcripts showing significant differential induction. A color bar indicates Pearson’s correlation of the post-supplement 422 probe set signature to that of the uHC data set.