Figure 2
From: The role of the anterior insula during targeted helping behavior in male rats

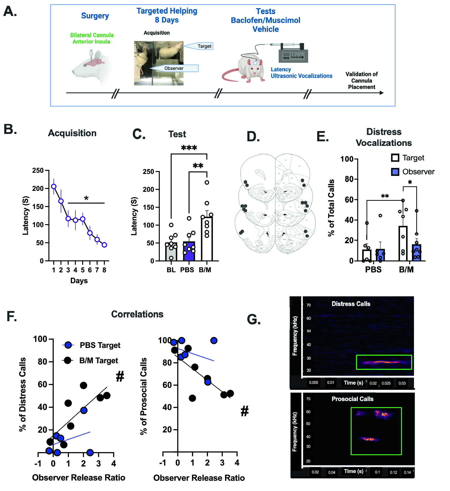
Pharmacological Inhibition of the AI Attenuates Targeted Helping. (A) A timeline for Experiment 2. Direct pharmacological inhibition of the anterior insula (AI) via bilateral indwelling cannulae was performed to determine if AI activity is necessary for social contact-independent targeted helping. Following surgeries, Observers performed 8 days of acquisition in the targeted helping task. (B) The latency for Observers to release the Target significantly decreased across time, with the latencies on days 3–8 significantly faster compared to day 1, indicating Observers learned to release their conspecific. (C) On test days 9–10, rats either received direct micro infusions of baclofen/muscimol (B/M) or phosphate buffered saline (PBS) into the AI. Rats that received B/M demonstrated a significantly potentiated change in latency compared to the PBS group and to baseline (BL; average of the last 2 days of acquisition). (D) A representative image of the cannulae placement of each rat bilaterally. (E) Ultrasonic vocalizations (USV) were recorded on test days, and distress calls were analyzed as a proportion of total calls made during the task. Targets made significantly more USV within the distress frequency range on tests days when their respective Observer received B/M infusions compared to PBS. (F) To understand the relationship between the blunted helping behavior and enhanced distress calls, a Pearson correlation was performed between Observers’ release ratio (\(\frac{{Acq}_{Test}-{Acq}_{BL}}{{Acq}_{BL}}\)) and the percent of distress (left) and prosocial (right) calls made by their respective Targets. A significant correlation was found on days when Observers received B/M infusion, but not PBS. (G) Representative images of USVs that fall within the distress frequency range (18–35 kHz) and prosocial range (> 35 kHz) are shown here. *significant difference from day 1, p < 0.05. **significant difference from PBS, p < 0.005. ***significant difference from BL, p < 0.005. # Significant correlation, p < 0.05.