Figure 9
From: Nardilysin in adipocytes regulates UCP1 expression and body temperature homeostasis

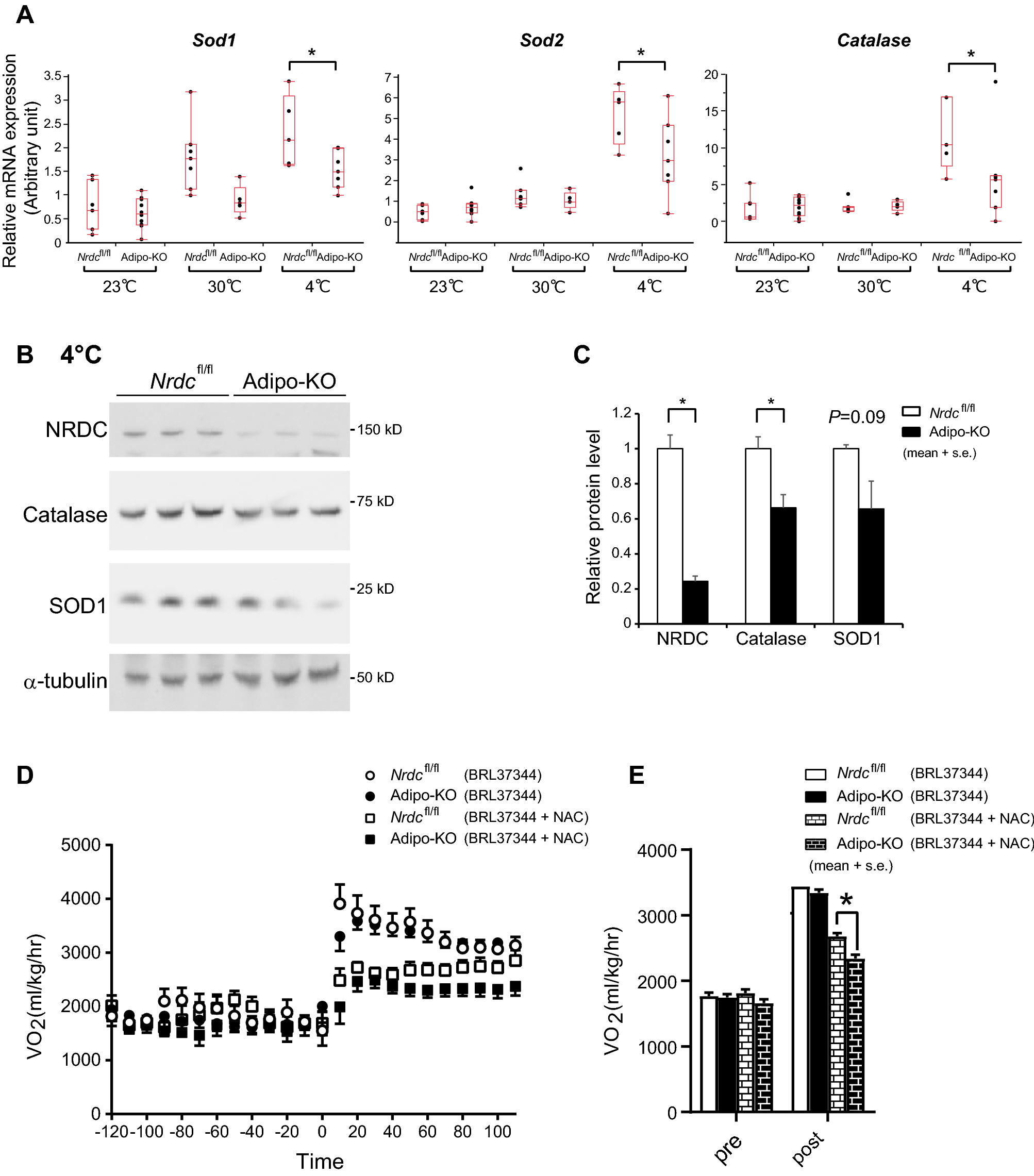
NRDC is involved in the ROS-mediated regulation of thermogenesis. (A) Relative mRNA levels of ROS defense genes (sod1, sod2, and catalase) in Nrdcfl/fl and Adipo-KO BAT at 23, 30, and 4 °C. Results were standardized with actb mRNA levels (in arbitrary unit), shown in box and whisker plots as described in Fig. 5C. N = 7, Nrdcfl/fl at 23 °C, n = 10, Adipo-KO at 23 °C, n = 7, Nrdcfl/fl at 30 °C, n = 5, Adipo-KO at 30 °C, n = 5, Nrdcfl/fl at 4 °C, and n = 7 Adipo-KO at 4 °C. Statistical analyses were initially performed by ANOVA followed by the Tukey HSD test. *p < 0.05. (B) Immunoblot analysis of total BAT extracts from Nrdcfl/fl and Adipo-KO mice after cold exposure with the indicated antibodies. N = 3/genotype; P90. (C) Signals in the immunoblot (B) are quantified by densitometry and shown relative to the value in Nrdcfl/fl mice. Data are shown as the mean ± SEM. *p < 0.05. (D) VO2 in Nrdcfl/fl and Adipo-KO mice at 30 °C. At time 0, mice were peritoneally injected with a β3 agonist (BRL37344) with or without N-acetyl cysteine (500 mg/kg). Dots show the mean every 10 min ± SE. N = 6, Nrdcfl/fl with BRL37344, n = 9, Adipo-KO with BRL37344, n = 5, Nrdcfl/fl with BRL37344 + NAC, n = 6, Adipo-KO with BRL37344 + NAC. (E) Total time (2 h) average of VO2 before and after the treatment with BRL37344 ± NAC. Data are shown as the mean + SEM. *p < 0.05.