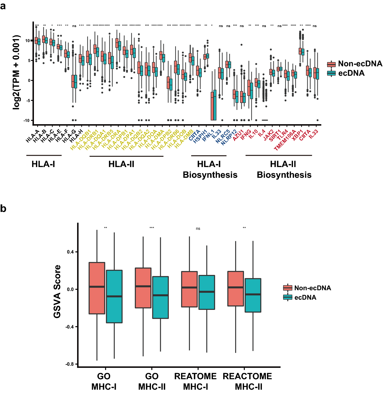
Figure 5

ecDNA and antigen presentation genes’ expression. (a) mRNA expression of MHC class I and class II antigen presentation related genes in tumors with and without ecDNA. Wilcoxon test P values are shown. (b) GSVA scores of MHC class I or class II antigen presentation genes in tumors with and without ecDNA. Wilcoxon test P values are shown. ns: P > 0.05, *: P ≤ 0.05, **: P ≤ 0.01, ***: P ≤ 0.001, ****: P ≤ 0.0001.