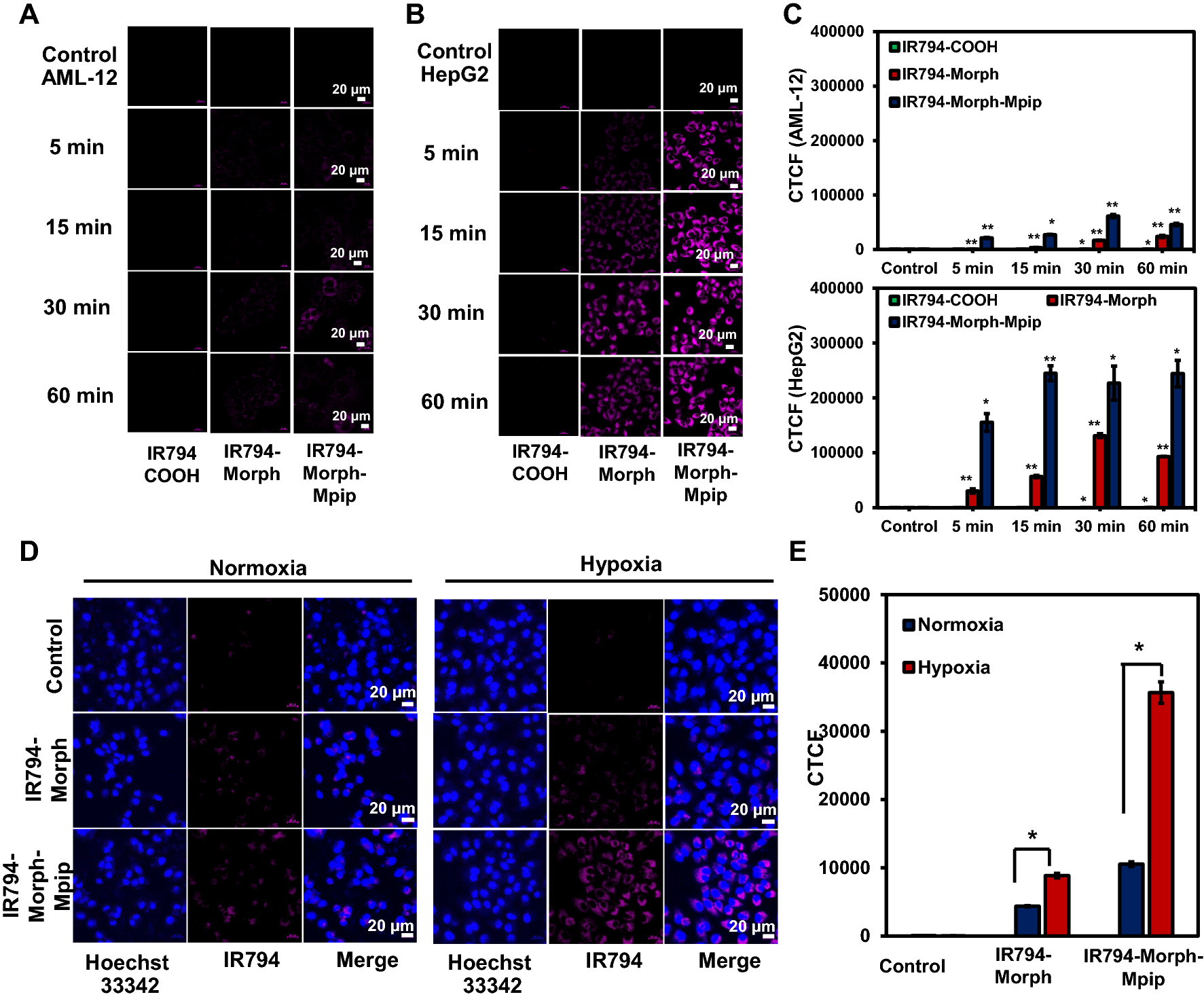
Figure 6

Confocal images of (A) AML12 and (B) HepG2 cells obtained using a laser scanning confocal microscope (Nikon A1Rsi, 63 × oil immersed optics) incubated with 1 μM of IR794 for 5–60 min. (C) Quantitative fluorescent intensity represented as corrected total cell fluorescence (CTCF), which were quantified using ImageJ and represent the mean ± SD (from three independent experiments, 30 cells/set). (D) Confocal images of HepG2 cells incubated with 0.5 μM of IR794-Morph and IR794-Morph-Mpip for 5 min under normoxia and hypoxia conditions. (E) Quantitative CTCF quantified using ImageJ and represent the mean ± SD (n = 3, 30 cells/set). Statistical analysis is based on T-test (*P < 0.05, **P < 0.01, ***P < 0.001) where the comparison between the control and different incubation duration (for each compound) is marked in C and the comparison between normoxia and hypoxia is marked in (D). Scale bar = 20 μm.