Figure 3

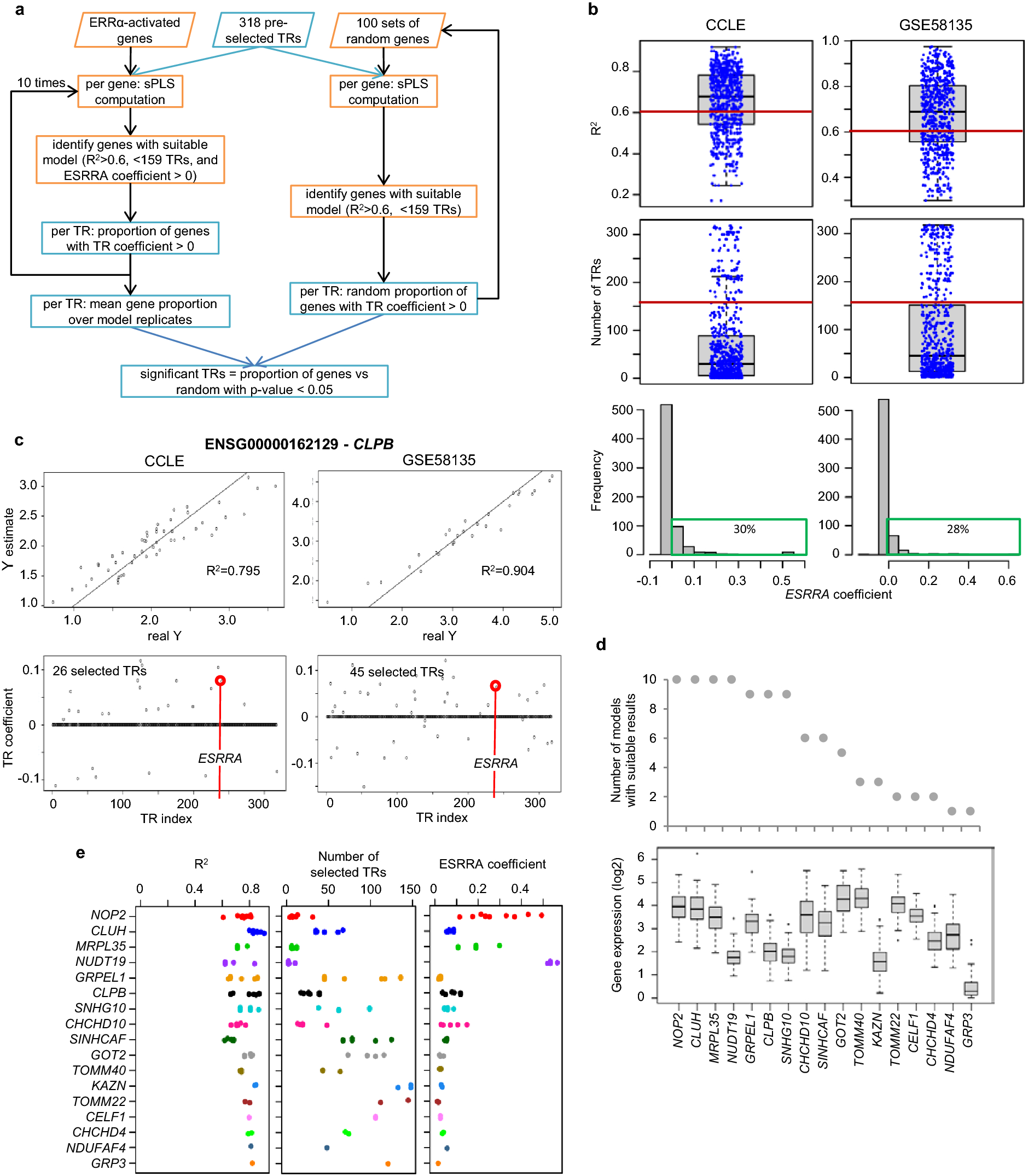
Model features across all ERRα-activated genes and all replicated analyses using two expression datasets. (a) Flowchart of the modeling procedure used to select TRs. (b) Boxplots showing individual model R-squared values and the number of TRs selected by the model, i.e. with non-0 coefficient, among 318 ones in each model computed 10 times for 68 and 63 genes with the CCLE and GSE58135 dataset respectively. Red lines indicate the thresholds used for further selection (R2 > 0.6 and number of selected TRs > 159). The lower panel shows histograms of ESRRA coefficient values in models. Most of the values are in the interval ]−0.05, 0] leading to 206/680 (30%) and 177/630 (28%) models including ESRRA with a positive coefficient for CCLE and GSE58135 data respectively. The green rectangles indicate positive ESRRA coefficients. (c) Example of model results for one gene with the two datasets: scatterplots of predicted vs true gene expression and values of TR coefficients given by the model. Data are log2-transformed and the identity line is shown. The TRs selected in one model have non-0 coefficient values and include ESRRA with a positive coefficient. (d) ERRα-activated genes with suitable expression model in CCLE dataset: number of model replicates giving suitable results and expression of these 17 genes given as boxplot across the 51 breast cancer cells. (e) Model characteristics across the 10 replicates for the 17 ERRα-activated genes with at least one suitable expression model in CCLE dataset.