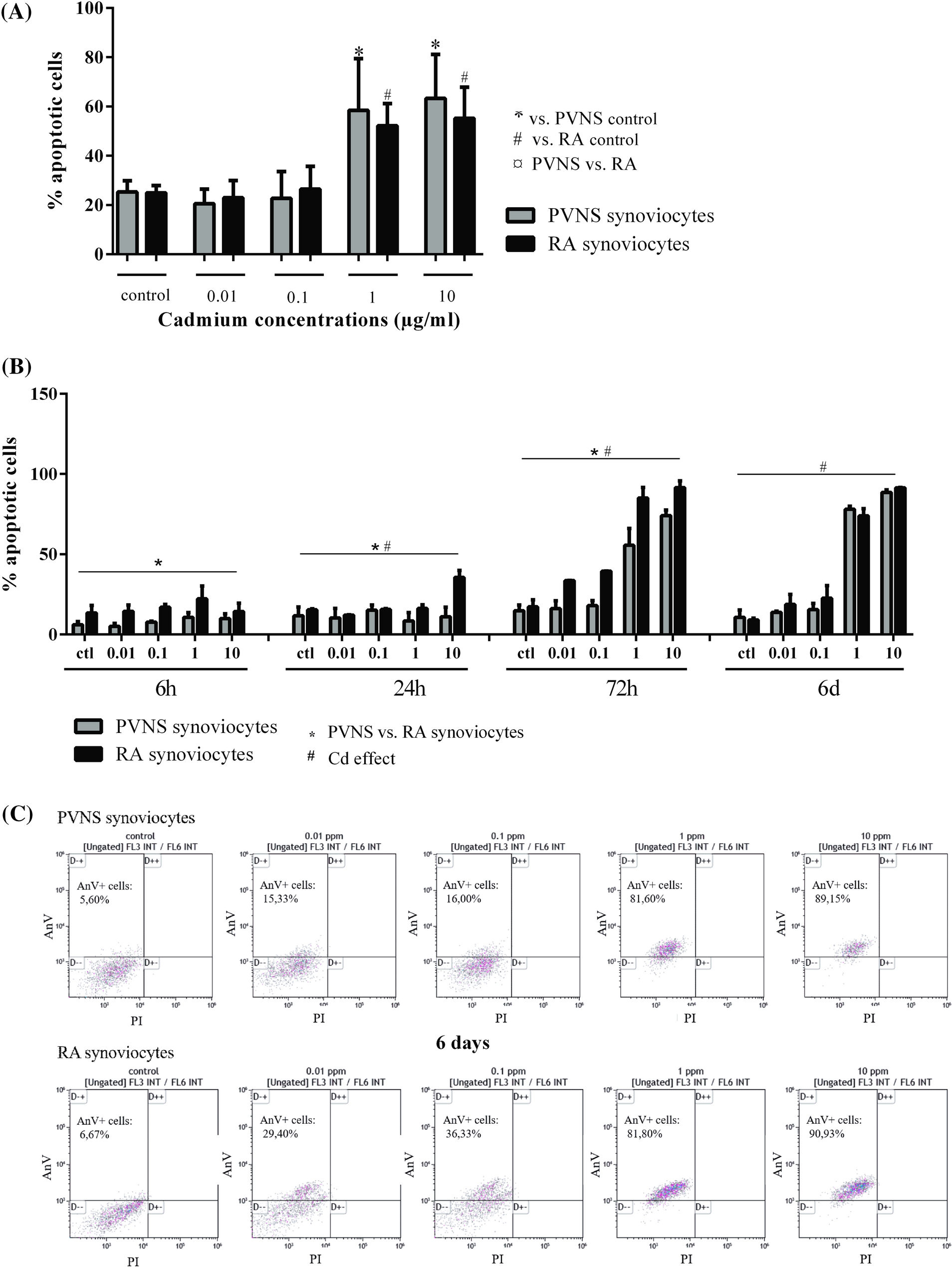
Figure 3

Quantification of apoptotic cells in cultures of PVNS and RA synoviocytes 6 days after Cd exposure. After 6 days (A, n = 5 from 5 PVNS patients and 5 RA patients) of treatment with Cd (0.01 ppm; 0.1 ppm; 1 ppm and 10 ppm) or in independent experiments, following kinetics (6 h, 24 h, 72 h and 6 days; B, n = 3 from 3 PVNS patients and 3 RA patients), Annexin V staining of PVNS and RA synoviocytes, used between passages 4 to 9, was done to evaluate if cell death induced by Cd is mediated through apoptosis. Results are presented as mean ± SD, *p < 0.05. (C) The FACS plots obtained for cells from one PVNS and one RA patient, at day 6, for the different concentrations of Cd.