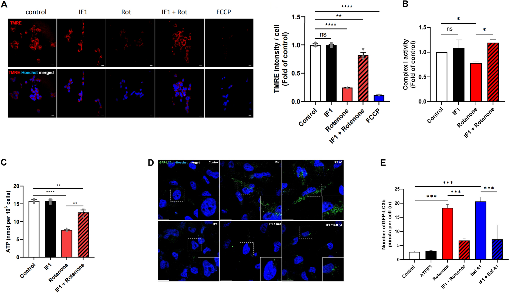
Figure 1

Treatment with IF1 protects mitochondria against a PD-like challenge in vitro. SH-SY5Y cells were treated with 1 µM rotenone, 100 nM IF1, or a combination of both for 24 h. (A) Representative confocal images of TMRE stained SH-SY5Y cells. Red: TMRE; Blue; Hoechst. Scale bar = 20 μm. A bar graph indicates the quantification of mean fluorescence intensity of TMRE normalized to the number of cells in each group. (B) SH-SY5Y cells were treated as indicated, and Complex I activity was detected and presented as a bar graph. (C) SH-SY5Y cells were treated as indicated, and intracellular ATP level was detected and presented as a bar graph. (D) GFP-LC3B expressing SH-SY5Y cells were treated with 1 µM rotenone, 100 nM IF1, 10 nM bafilomycin A1 (Baf A1) or a combination of them for 24 h. Green: GFP-LC3; Blue: Hoechst 33,342. Scale bar = 20 μm. (E) A bar graph indicates the number of GFP-LC3B puncta per cell in each group. Data are expressed as mean ± SEM, n = 3. *p < 0.05, **p < 0.01, ***p < 0.001, ****p < 0.0001. ns not significant. One-way ANOVA with a Tukey’s post-hoc analysis.