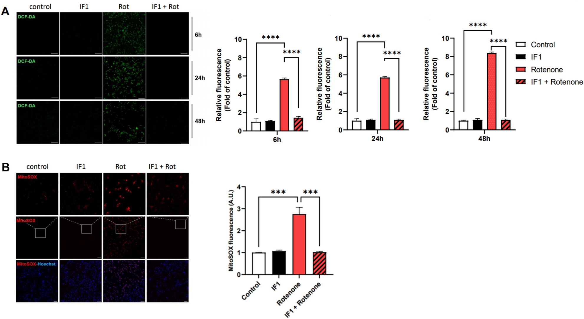
Figure 2

Treatment with IF1 prevents rotenone-induced ROS generation in SH-SY5Y cells. SH-SY5Y cells were treated with 1 µM rotenone, 100 nM IF1, or a combination of both. (A) Representative images of ROS level using DCF-DA in cultured SH-SY5Y cells (right panel) and quantification of fluorescence was analyzed at 6 h, 24 h, and 48 h (left panel). Scale bar = 200 μm. (B) Representative confocal images of mitoSOX staining in SH-SY5Y cells (left pane) and fluorescence were quantified (right panel). Scale bar = 200 μm. Data are expressed as mean ± SEM, n = 3. **p < 0.01, ***p < 0.001, ****p < 0.0001. One-way ANOVA with a Tukey’s post-hoc analysis.